液晶屏的成像驱动电路供电,现在大体可认为有五组供电,即+3.3V、+5V、+15V、-15V、+45V。+3.3V和+5V的电压可以通过降压稳压电路来得到,其余的3组电压是利用逻辑板电源管理IC,把从数字把从数字板送过来+12V或者+5V通过DC-DC电路把电压提升到显示屏所需要的电压。
此电路在逻辑板出现故障时占很大的比例,如果大家对此电路有所了解后,遇到背光灯亮没有图像的故障时,就可以下手进行维修,减少维修待料时间,提高维修及时性。
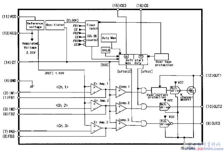
FA3629内部原理图(电源主管理芯片)


FA3629AV应用电路例图应用电路例图

LC-TM3008A逻辑板应用电路

-5V生成电路

+15V生成电路

+45V生成电路

以上电路原理图是根据实物画出来的,仅供参考。有错误的地方敬请谅解。
网友评论