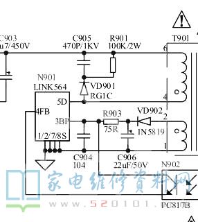
接修一台海信TLM40V78PK液晶电视,故障表现为通电三无,指示灯不亮。拆盖,电源板RSAG7.820.1673,目测副电源LNK564炸,测保险正常,副电源小桥堆正常。网上搜得该机副电源通病,手上只有LNK364,查得LNK564为3W电源IC,LNK364为9W电源IC,从功率上来讲可以代换,仔细查看引脚还是有些差异的,如下图所示。

     NK564第3脚外接供电,LNK364则不需要。初步判断应该可以直接代换,于是直接用LNK364代换LNK564,并将小桥堆去掉,用4只RL207桥接整流。上电副电源正常工作有5.4V输出,上机后通电故障排除。后试着将其第3脚外接供电断开后通电依然稳定输出5.4V。装机连续试机1小时左右手摸LNK364并没有温升。至此LNK364可以直接代换LNK564。