您好,欢迎您访问家电维修资料网
登陆
免费注册
实用工具
手机版
用手机访问
首页
维修资料
彩电维修资料
彩电总线调整
维修基础
电子线路
电子制作
空调制冷
家用电器维修
音响功放
卫星有线
VCD、DVD
通讯设备
办公设备
数码摄录
计算机设备维修
软件下载
培训教材
电路图纸
长虹彩电图纸
康佳彩电图纸
TCL彩电图纸
海尔彩电图纸
创维彩电图纸
海信彩电图纸
其他彩电图纸
合资彩电图纸
LG彩电图纸
松下彩电图纸
三星彩电图纸
索尼彩电图纸
东芝彩电图纸
夏普彩电图纸
飞利浦彩电图纸
DVD功放图纸
家用电器图纸
数码相机图纸
显示器图纸
维修工具图纸
数据下载
长虹彩电数据
康佳彩电数据
TCL彩电数据
海尔彩电数据
创维彩电数据
海信彩电数据
其他彩电数据
合资彩电数据
厦华彩电数据
DVD机顶盒数据
说明书
彩电说明书
显示器说明书
家用电器说明书
遥控器说明书
影音系统说明书
视频
彩电维修
空调制冷
电脑软件
办公设备
显示器维修
电子线路
维修基础
电工技术
通讯维修
DVD维修
生活电器
仪器仪表
其他技能
电子制作
搜 索
首页
家用电器维修
洗衣机故障代码
正文
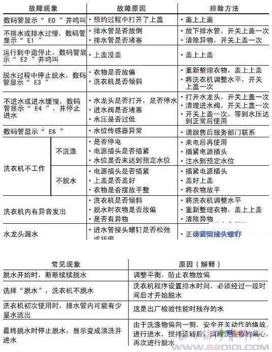
海尔XQB55-07288洗衣机故障代码表
2014-09-27
作者:未知
1308
评论
以上故障代码适合海尔XQB55-07288洗衣机
其他推荐
海尔XQB50-7288K洗衣机故障代码表
海尔XQB50-7288P洗衣机故障代码表
海尔XQG60-QHZ1481洗衣机故障代码
海尔XQB60-07288洗衣机故障代码
海尔XQB65-07288洗衣机故障代码表
海尔双动力全自动XQS45-728洗衣机故障代码表
网友评论
发表评论
所有评论
目前还没有网友评论
提交
热门资料
1
创维洗衣机故障代码查询及处理方法
2
海信滚筒洗衣机故障代码表和解决方法
3
三洋全自动洗衣机故障代码(型号通用)
4
松下滚筒洗衣机故障代码表
5
三洋滚筒洗衣机故障代码汇总
6
美的滚筒洗衣机常用故障代码表
7
三洋洗衣机故障代码与故障排除方法
8
海信滚筒洗衣机故障代码与解决办法
9
格兰仕滚筒洗衣机面板指示灯闪烁含义代码
网友评论