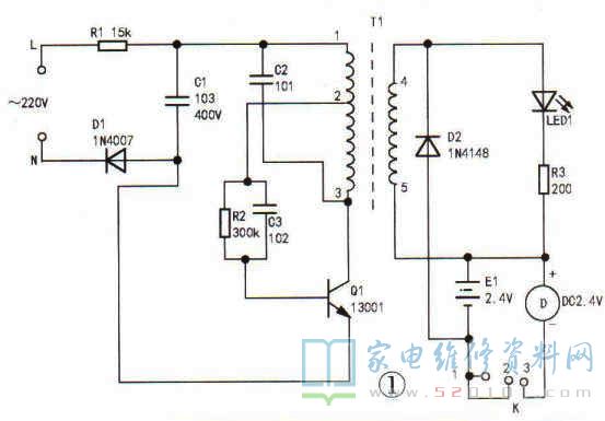
日威(RIWEI )RSC-203充电式剃绒器实绘电路如图1所示,元件位号为笔者所加。这是一个以Q1为核心的简易开关电源电路,AC220V电压经R1分压、D1整流得到脉动直流电,通过开关变压器的①-③绕组加至开关管Q1的集电极,同时反馈信号由①-②绕组取出,经R2、C3加至Q1的基极,以维持振荡。T1次级④-⑤绕组感应的高频电压由D2整流,为两节串联电池充电。C2为尖峰脉冲吸收电容,R3为发光二极管LED1的限流电阻。开关K置于1、2点时,直流电机不工作,置于2.3点时,直流电机工作。

日威(RIWEI )RSC-203充电式剃绒器实绘电路如图1所示,元件位号为笔者所加。这是一个以Q1为核心的简易开关电源电路,AC220V电压经R1分压、D1整流得到脉动直流电,通过开关变压器的①-③绕组加至开关管Q1的集电极,同时反馈信号由①-②绕组取出,经R2、C3加至Q1的基极,以维持振荡。T1次级④-⑤绕组感应的高频电压由D2整流,为两节串联电池充电。C2为尖峰脉冲吸收电容,R3为发光二极管LED1的限流电阻。开关K置于1、2点时,直流电机不工作,置于2.3点时,直流电机工作。

网友评论