故障现象1:开机后显示“E3”或“E4”代码。

分析检修:此故障的原因多为市电电压检测异常,重点检查市电电压取样电路,如图1所示。取样电压来自于整流二极管D101.D102,经RA01/1R401/1.R401/2和R402分门R401/2压后,送给单片机。实修发现,R401/1和R401/2损坏0402-上门R402105宁30k率较高,建议换用1M/1W高精度电阻。

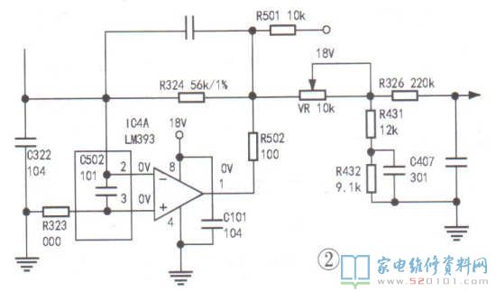
故障现象2:上电后操作、显示均正常,但加热功率不足,烧不开水。

分析检修:此故障表明电磁炉进入了间歇加热的状态,重点检查电流采样电路,如图2所示。

       常见原因系康铜丝脱焊,可调电阻VR接触不良,IC4(LM393 )损坏(正常对地阻值见表1)。

       如果上述元件正常,则断开二极管D408和D406试机,如果此时加热正常,则检查电流浪涌保护电路。

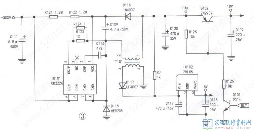
故障现象3:上电时机内有“吱吱”声,随后无任何反应。

分析检修:根据经验,问题出在开关电源电路。该主板开关电源芯片采用OB2226 ,如图3所示。

        和一般机器不同的是,该开关电源输出的18V供电受Q102控制。只有控制板发出开机信号,Q102才会输出18V。首先测量电容C111(6.8uF/450V )两端电压,正常值为280V~300V。如果此处电压异常,则检查市电整流滤波电路;如果电压正常,则检查IC102(78L05)①脚电压输入。如果IC102输入电压为0V,则重点检查R121.R122.T101 IC101.D115、c109。如果IC102输出5V正常,则检查控制板。

故障现象4:开机后一两分钟内加热正常,然后间歇加热或者不加热,有时显示故障代码“E2”、“E5”或“E6"。

分析检修:首先检查风扇的进风口是否畅通,风扇转速是否正常(风扇转速不够的情况较为常见),代换风扇试机,并检查风扇驱动三极管Q701(8050),如图4所示。

       接下来检查IGBT管及锅底温度检测电路,尤其是热敏电阻。

故障现象5:不通电,保险管F101(12.5A)熔断炸开。

分析检修:首先检测IGBT管,如果正常,则重点检查市电输入及整流电路中的DB1.D101、D102、ZMR101.C112等元件,如图5所示。

        如果IGBT管击穿(通常会连带损坏DB1),这时不可换新后贸然试机,应按照以下步骤进行检修:

1.取下损坏的IGBT管,暂时不安装。

2.检查主板,若受潮,则先清洗并烘干主板。3.检查Q301~Q303等元件组成的驱动电路,如图6所示。

       如上述元件检查均正常,则装上IGBT管(涂上导热硅脂),暂时不安装F101.C112o在F101处串入1只100W/220V白炽灯泡。上电开机,这时灯泡应完全不亮。按"启动"按键后,风扇转动。测量C107两端18V电压是否正常,如果正常,再测量IC102输出的5V电压是否正常。如果正常,则用万用表直流电压挡测量IGBT管焊盘的G极对地电压,正常时应为0V。如果上述检查均正常,则装上IGBT管试机。

故障现象6:上电后显示故障代码“E0”。

分析检修:首先检查发热盘及L109.R320,然后检查IGBT管驱动电路,最后代换IGBT管。

故障现象7:开机时能听到锅底发的“噌噌”声,随后显示故障代码“E1”。

分析检修:本故障俗称“不检锅" ,主要检查同步电路,如图7所示。

       尤其是C113.C300.R350/1、R350/2、R352/1.R352/2.R352/3.R353等元件。因上述电阻工作在高温高压状态下,损坏率很高,维修时要换用同阻值、同功率的精密电阻。此外,若遇到屡损IGBT管故障,也要对上述元件进行重点检查。IC5( LM339 )各脚对地阻值见表2,供参考。