故障现象1:不通电。

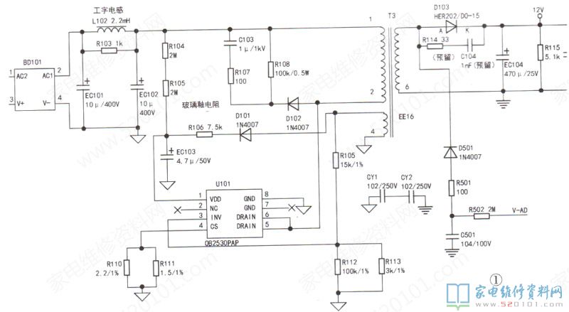
分析检修:首先检查搅拌桶盖子是否合好,然后取下玻璃搅拌桶,用小改锥按压安全开关,如果机器恢复正常,则说明故障原因是盖子没有盖好,或者安全开关触发杆断了;如果仍不通电,则说明主机有问题,需要拆机检查。拆机时,先取下电机连接器上的橡胶减震圈,再拧下减震圈下面的一颗反丝口螺丝,取下连接器。然后拆下黑色密封橡胶盒,拧下盒上的4颗螺丝,可看到电源板和控制板。该机电源板是灌胶板,电源芯片采用OB2530PAP(U101),如图1所示。上电后首先要测量二极管D103的负极电压是否为12V,如果是,则问题出在控制板上;如果不是,则问题出在电源板上。该电源板上二极管D103(HER202 )击穿、电阻R104及R105开路.U101不良较为常见。

故障现象2:上电后,除“电源”按键外,其他按键失灵。

分析检修:首先检查机器底座和玻璃桶之间的连接插座有无进水痕迹,插孔内的金属片是否变形,如果上述检查都正常,则故障原因多为玻璃桶内的温度传感器失效。该温度传感器外形如图2所示,正常温度下的阻值为100k2。另外,如果该传感器性能不良,还会导致溢浆现象。

故障现象3:上电开机,按键操作正常,但不搅打,不加热。

分析检修:拆机检查玻璃桶下的加热管。该加热管与温度保险管、温控器串联,温度保险管容易损坏。如果温度保险损坏,需检查发热盘表面是否干净,如果其表面有食物残渣,将严重影响发热盘和水之间的热交换,会导致发热盘温度过高,容易再次损坏温度保险管。只有确认发热盘表面干净后,才能更换温度保险管试机。另外,若加热控制继电器RIY1的触点粘连,会导致发热管温度过高,从而损坏温度保险管。

故障现象4:只加热,不搅打。

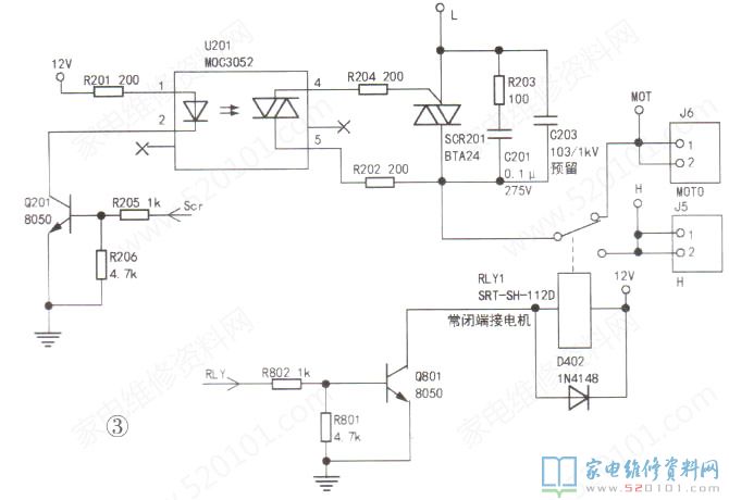
分析检修:此故障通常系电机(或继电器RIY1)损坏所致。该机的电机受可控硅SCR201(BTA24)及继电器RLY1控制,如图3所示。如果电机长时间运转,电机容易过热损坏,并连带损坏sCR201。按照厂家要求,破壁机连续工作时间不能超过2分钟。故障现象5:触摸屏失灵。分析检修:首先检测U1(78L05 )输出的5V电压是否正常,如果正常,则问题出在控制板上;如果不正常,则检查电源电路。接下来检查发光二极管、显示屏是否正常,如果正常,则更换控制板。