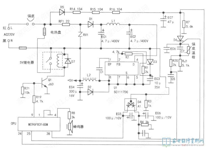
一台佑品(IUIPI)YPC50H5电饭煲,煮米饭会爆,而且机内有异味。打开底盖,发现继电器已烧蚀,内部触点粘连在一起,不能切断电热盘供电。根据维修经验,换上12V继电器试机,继电器不吸合。测量继电器控制三极管Q1(丝印号:J6D)b、e结已短路,更换Q1后试机,继电器无法完全吸合。为便于检修,特实绘其主板(板号:EN1-YC4OH5-CN-CIO)电路,如下图所示。上电测量电容EC4两端电压为+5V,原来该机所用继电器线圈工作电压为5V(在小家电中,大量使用5V继电器,一些便携式产品还采用3.3V继电器),换上5V继电器后试机,故障排除。
网友评论