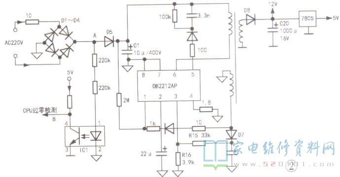
接修一台三洋帝度滚筒洗衣机,上电后按面板电源键没有任何反应,面板灯也不亮。拆机目测,电脑板上有一处绝缘胶已发黑,如图1所示。去掉变色的绝缘胶,下面是两只220k的电阻,检测这两只电阻正常。该机开关电源芯片型号是OB2212AP ,实绘电路如图2所示。

      此电路没有稳压光耦,芯片③脚通过R15、R16检测经D7整流后的电压来稳压,即间接取样,虽然稳压精度稍差,但电路简单。测芯片的⑤、⑥脚和⑦、⑧脚均已击穿,④脚外接的1.8Ω电阻已烧断,电容C1( 10uF/400V )顶部微微突起。因线路板被绝缘胶灌封,无法取出,于是在塑料框架背面相应部位开孔检查,发现开关变压器初级绕组断路。拆下变压器检查,发现引出线烧断,且有严重打火痕迹,芯片应该是这个原因烧坏的。查此变压器冷地端只有一个输出绕组,其感应电压经二极管D8整流,C20滤波后供给三端稳压器LA7805。

      板上有几个继电器,线圈电压都是DC 12V的,据此判断该开关电源次级输出的电压为12V。由于没有同型号变压器,决定外接12V开关电源。须注意的是,在本机开关电源中,市电全桥整流输出端(A点),还接有两只220k电阻和光耦IC1。因该桥式整流输出端没有接滤波电容,其输出电压是一个频率为100Hz,电压最小值为0V,最大值约310V的脉动电压,如图3所示。

       当A点电压高于一定值时,IC1内部发光管导通,次级的接收管也导通,B点发出低电平;当A点电压低于一定值时,IC1 截止,B点输出高电平,这样在交流电压每次过零点时,B点会输出一个脉冲,CPU据此判断交流电源电压的过零点,这个电路即是过零检测电路。D5是隔离二极管,使A点电压不受滤波电容C1的影响,因此外接12V电源时,不能拆除D5,并且保留原电路板.上的D1~D4。

      于是拆除外接电源板上的整流电路,从C1正负端接两根线到外接电源板的300V滤波电容两端(以使过零检测电路可以正常工作);在外接电源板12V滤波电容两端接两根线到电容C20的两端即可。改动后上电试机,故障排除。