智能型微电子红外感应水嘴是采用现代技术设计生产的,具有节水、卫生、方便、使用寿命长等特点的新产品。除了具有非接触的性能以外,它还具有远红外消毒、磁化水质等功能,使人们享用到更加洁净的水源,远离病菌交叉感染,产品适用于宾馆、酒店、医院、餐馆、家庭等场所。 
    一、功能与特点 
    1.首创的两种感应方式:断续水流和持续水流。手伸水来,手离水停,以及手伸水来,再伸水停两种方式。前者适用于洗漱,后者适用于接水。2.独特的安全防护措施:断续水流1分钟自动断水;持续水流5分钟自动断水;用自动洗浴装置时15分钟自动断水。3.显著的节电效果,无需外接电源配线,2节5号碱性电池,每天使用100次,一年内无需更换电池。4.快捷的安装调试,若与一般水龙头互换安装,所用时间不超过10分钟。5.先进的消毒净化装置,有效防止病菌再生和交叉感染。6.较广的适用范围,将其进行简单改造,可用于生产自动感应洗手器、小便冲水器、全自动感应淋浴器等设备。 
    二、主要技术参数 
    1.电源:DC 3V 2.感应距离:(1)作自动感应水嘴:a.用于洗漱时,15cm(可调);b.用于接水时,2cm(可调);(2)作自动感应小便器时,55cm左右(可调);(3)作全自动感应淋浴器时,80cm左右(可调)。3.感应时间Tg=1s4.供水压力0.05~0.7Mpa 
    三、使用方法 
    用于洗漱时,将手置于出水口下15厘米左右水即流出,手离开出水口水阀自动关闭,手置于出水口下持续达到1分钟自动断水。用于接水时,将手置于上感应口2厘米左右时,水阀打开,自动出水,当手再置于上感应口2厘米左右处时,水阀自动关闭。用于自动感应小便器时,当人行至距感应口55厘米左右(可调)时,小便器自动冲水,人离开时小便器自动停水。用于全自动感应淋浴器时,当人站至距感应口80厘米左右(可调)时,淋浴器自动出水,人远离感应口时淋浴器自动停水。洗浴超时15分钟,淋浴器自动停水,再次感应,便可继续使用。 
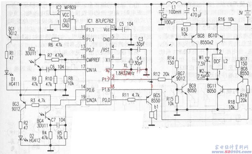
    四、控制部分工作原理(电原理见附图) 
    1.电路特点 PHILIPS P87LPC762单片机控制,采用片内上电复位,复位后各输出脚置为高电平;采用外接1.8432MHz晶振;设有电压监测报警电路,当电源电压低于2.63V时发出报警,提醒人们更换电池;采用内部看门狗电路,提高程序的抗干扰特性;设有专门节电电路(因属独创,节电电路在附图中未绘出);具有较强的抗干扰特性,只在人体等活动目标接近时启动电磁阀,外界持续强光不会启动电磁阀;采用低电压低功耗电磁阀;采用高灵敏度的红外发射接收管。 
    2.电路结构控制器由主控电路,红外光发射、接收电路,输出控制电路,电源监测电路,报警电路,节电控制电路,电源滤波电路等组成。 
    主控电路由单片机IC1 P87LPC762、XL、C3、C4等组成,其作用是根据输入电路的要求,进行分析判断,控制输出电路执行相应的操作。 
    红外光发射接收电路由两组电路组成:BG1、R1、D1、R6组成第一组红外发射电路,BG2、R7、R8、R9、R10、C6组成第一组红外接收电路,作用是当人体某一部位(如人手)接近红外发射接收区域时,向Ic1发出打开持续水流的申请,Ic1控制输出回路打开电磁阀,同时禁止第二组电路断续水流输入端的申请,直到下一次当人体某一部位(如人手)接近红外发射接收区域时,IC1控制输出回路关闭电磁阀;BG3、R2、D2、R3组成第二组红外发射电路,BG4、R4、R5、C7组成第二组红外接收电路,作用是当人体某一部位(如人手)接近红外发射接收区域时,向Ic1发出打开断续水流的申请,IC1控制输出回路打开电磁阀,同时禁止第一组电路持续水流输入端的申请,当人体某一部位(如人手)离开红外发射接收区域时,IC1控制输出回路关闭电磁阀。当用手全自动感应小便冲水器和淋浴器等设备时,第一路红外发射接收控制电路不起作用。 
    输出控制的作用是根据主控电路的指令,启闭电磁阀。w1、W2用于吸收电磁阀启闭时产生的高压。
    IC2 MP809为电源监测器,R11、BG5、b1(蜂鸣器)等组成报警电路,作用是监测到电源电压低于2.63V时发出报警,提醒人们更换电池。 
点击放大