概述:FA5696是一款功率因数校正变换器集成电路IC芯片。它采用高压CMOS工艺的功耗,同时具备多种故障保护功能,FA5696一般常用作于电源板电路中。FA5696采用SOP 8引脚封装工艺,其外观实物如下图所示。
一、FA5696功能和特性
* 使用输入电压检测电阻器,待机功率非常低
* 高精度过流保护:0.6V±5%
* 由于最大频率限制,提高了轻负载时的功率效率
* 启动时无声音
* 软启动和软OVP功能
* CMOS工艺的低电流消耗
* 启动:80µA(最大值),工作:2mA(典型值)
*能够直接驱动功率MOSFET
输出峰值电流,源:1000mA,汇:1000mA
通过双OVP功能保护输出电解电容器,即使在输出检测中发生故障。
* 反馈(FB)引脚开路/短路保护
* 欠压锁定:FA5695:13V开/9V关 FA5696:9.6V开/9V关
* 重启定时器
二、FA5696引脚功能
二、FA5696内部方框图
三、FA5696典型应用电路
1、常规典型应用电路
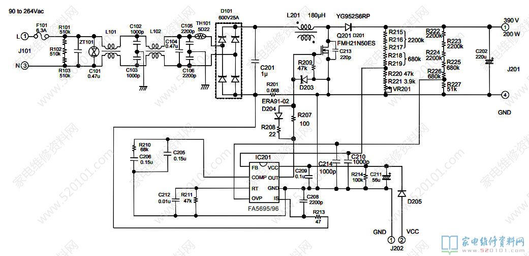
2、电源板实例电路
四、FA5696极限参数


网友评论