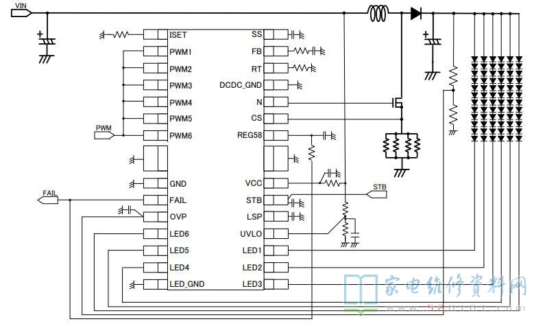
一、BD9470EFV引脚功能
| HSOP-M28封装管脚 | HTSSOP-B28封装管脚 | 引脚号 | 引脚功能 |
| 1 | 8 | ISET | LED电流设定电阻连接引脚 |
| 2 | 9 | PWM1 | LED1的PWM调光信号输入引脚 |
| 3 | 10 | PWM2 | LED2的PWM调光信号输入引脚 |
| 4 | 11 | PWM3 | LED3的PWM调光信号输入引脚 |
| 5 | 12 | PWM4 | LED4的PWM调光信号输入引脚 |
| 6 | 13 | PWM5 | LED5的PWM调光信号输入引脚 |
| 7 | 14 | PWM6 | LED6的PWM调光信号输入引脚 |
| 8 | 15 | GND | 模拟模块的接地引脚 |
| 9 | 16 | FAIL | 错误检测输出引脚 |
| 10 | 17 | OVP | 过压保护检测引脚 |
| 11 | 18 | LED6 | LED 输出 6 |
| 12 | 19 | LED5 | LED 输出 5 |
| 13 | 20 | LED4 | LED 输出 4 |
| 14 | 21 | LED_GND | LED 接地引脚 |
| 15 | 22 | LED3 | LED 输出 3 |
| 16 | 23 | LED2 | LED 输出 2 |
| 17 | 24 | LED1 | LED 输出 1 |
| 18 | 25 | UVLO | 用于防止欠压锁定的检测引脚 |
| 19 | 26 | LSP | LED短路保护电压设定引脚 |
| 20 | 27 | STB | 启用引脚 |
| 21 | 28 | VCC | 电源引脚 |
| 22 | 1 | REG58 | 5.8V稳压输出引脚/关机定时器引脚 |
| 23 | 2 | CS | DC/DC 输出电流检测引脚 OCP 检测引脚 |
| 24 | 3 | N | DC/DC 开关量输出引脚 |
| 25 | 4 | DCDC_GND | DC/DC GND 引脚 |
| 26 | 5 | RT | DCDC 驱动频率设定连接引脚 |
| 27 | 6 | FB | 误差放大器输出引脚 |
| 28 | 7 | SS | 慢启动/ LED保护屏蔽时间设置引脚 |
二、BD9470EFV内部方框图
三、BD9470EFV典型应用电路
网友评论