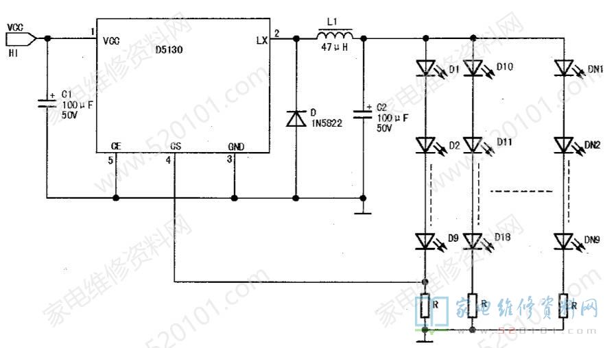
D5130内置逻辑电平关断保护电路,具有过热过流保护功能,并具有待机模式下低功耗的优点,其内部电路的开关频率为140kHz,最高工作电压为40V,最大输出电流为2.5A,工作效率可达90%,能驱动多路9只串联的20mA或350mA的LED灯串。
一、D5130封装形式
二、D5130典型应用电路
D5130内置逻辑电平关断保护电路,具有过热过流保护功能,并具有待机模式下低功耗的优点,其内部电路的开关频率为140kHz,最高工作电压为40V,最大输出电流为2.5A,工作效率可达90%,能驱动多路9只串联的20mA或350mA的LED灯串。
一、D5130封装形式
二、D5130典型应用电路
网友评论