您好,欢迎您访问家电维修资料网
登陆
免费注册
实用工具
手机版
用手机访问
首页
维修资料
彩电维修资料
彩电总线调整
维修基础
电子线路
电子制作
空调制冷
家用电器维修
音响功放
卫星有线
VCD、DVD
通讯设备
办公设备
数码摄录
计算机设备维修
软件下载
培训教材
电路图纸
长虹彩电图纸
康佳彩电图纸
TCL彩电图纸
海尔彩电图纸
创维彩电图纸
海信彩电图纸
其他彩电图纸
合资彩电图纸
LG彩电图纸
松下彩电图纸
三星彩电图纸
索尼彩电图纸
东芝彩电图纸
夏普彩电图纸
飞利浦彩电图纸
DVD功放图纸
家用电器图纸
数码相机图纸
显示器图纸
维修工具图纸
数据下载
长虹彩电数据
康佳彩电数据
TCL彩电数据
海尔彩电数据
创维彩电数据
海信彩电数据
其他彩电数据
合资彩电数据
厦华彩电数据
DVD机顶盒数据
说明书
彩电说明书
显示器说明书
家用电器说明书
遥控器说明书
影音系统说明书
视频
彩电维修
空调制冷
电脑软件
办公设备
显示器维修
电子线路
维修基础
电工技术
通讯维修
DVD维修
生活电器
仪器仪表
其他技能
电子制作
搜 索
首页
维修基础
正文
用TNY280PN代换TNY180PN修复DVD机电源板
2024-10-18
作者:sheep108
958
评论
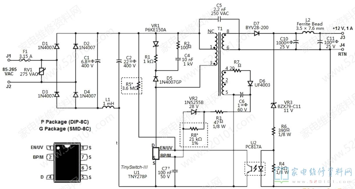
最近维修一台飞利浦DVD机,其电源块是TNY180PN,尝试着用TNY280PN进行代换成功,具体如下图所示。
其他推荐
常见6脚电源IC代换注意事项
液晶电视机飞线读写数据备份数据的方法
BA8207K红外线遥控接收控制芯片典型应用电路
采用BD9470EFV方案液晶电视灯条电流减小方法
OB2263芯片万能代换方法
有关元器件的代换的经验分享(自己收集)
网友评论
发表评论
所有评论
目前还没有网友评论
提交
热门资料
1
电视液晶屏坏的典型症状判断(多图)
2
教你把液晶显示屏改装成液晶电视(图)
3
全自动麻将机故障与维修资料(图)
4
教你如何查看液晶屏型号(多图)
5
液晶电视逻辑板初级原理讲解(图)
6
经验分享:教你看波形调失真一目了然(图 )
7
液晶显示屏常见不良现象及修复方法(图)
8
液晶屏显示工作原理
9
液晶电视逻辑板维修方法(图)
网友评论