一、概述
该型电源板的电路组成框图如图1所示。AC220V电压经整流滤波后送给副开关电源电路,副电源工作输出+5V待机电压送给主板。二次开机后,CPU的ON/OFF端输出高电平开机信号,待机控制电路中的三极管Q5.Q1导通,PFC芯片IC3(FAN7930)⑧脚得电开始工作,PFC电路输出约+380V的PFC-BUS电压;同时,IC3的②脚输出的控制信号使三极管Q2导通,PWM-VCC电压被送往DC/DC变换控制集成电路IC6 (FSFR 1700XSL)的⑦脚,DC/DC变换电路开始工作,输出12V/3A和24V/6A电压供给主板和背光驱动电路。
1.EMI滤波电路
EMI滤波电路又称电磁干扰电源滤波电路,由电感、电容构成的无源双向多端口网络,用于控制传导电磁干扰和辐射电磁干扰相当于两个低通滤波器的作用:一个是衰减共模干扰,另一个是衰减差模干扰。该型电源板的EMI滤波电路如图2所示,RT1是限流电阻,RZ1是起高压保护作用的压敏电阻,CY1~CY4是共模滤波电容,L1、L2是共模滤波电感,C1、C2是差模滤波电容,R1、R1A、R2、R2A、R3、R3A是泄放电阻。
副开关电源电路如图3所示, IC1 (FSL206MRN)为关稳压电源控制集成电路(内部集成有高耐压的MOSFET管),其引脚功能与实测数据见表1。
TR1(BCK-19-133T)为开关变压器,IC4 (PC817C) 为光电耦合器,IC5(AS431H)为精密电压基准稳压集成电路。R15、C18、D15、D7组成尖峰脉冲吸收电路,用于保护IC1内部的功率开关管。R40、R42是取样电阻,R29是IC5的偏置电阻。R27、C37用于消除寄生振荡,防止电路误动作。
AC220V电压经EMI滤波电路BD1、C14后分两路送往后级,一路经 D5、D6整流,C9滤波,得到300V直流电压,经TR1的①-③初级绕组送给IC1的⑥~⑧脚(功率开关管的漏极);穷一路经R16、R24 降压,送到IC1的⑤脚(启动脚)。IC1得到正常供电后开始工作,TR1的次级⑤-⑦绕组上的感应电压经R30限流D11整流.C17滤波,为IC1的②脚提供持续供电,此时IC1的⑤脚内部稳压电路自动断开。TR1的次级⑥-⑦绕组感应的电动势经D13整流C28滤波得到vCC电压,为PFC DC/DC变换电路供电;次级10-⑧绕组感应的电动势经D12整流、C26、L4、C39滤波,得到5V电压,经主板上的稳压电路稳压后,供给CPU及相关电路。
(2)稳压过程
当输出的5V电压升高时,此电压经R42与R40取样IC5误差放大,使得流过IC4内部发光二极管的电流增加,发光强度增强,通过IC4内部光敏三极管的电流也会相应增大,IC1的③脚电压降低,IC1内部电路根据③脚的反馈电压调整驱动脉冲,使开关管在一个周期内的导通时间变短,则TR1的①-③初级绕组上的感应电压降低,TR1次级绕组.上的感应电压也会相应降低,从而输出正常的5V电压。当5V输出电压偏低时,其稳压过程与上述过程相反。
(3)过压/过热/过载保护
当IC1的②脚电压超过典型保护值24.5V时,过压保护电路起控,强制振荡器停止振荡(锁定),从而实现过压保护。
当IC1芯片基板上积聚的温度超过135°C时,过热保护电路起控,强制振荡器停止振荡(锁定),从而实现过热保护。
当5V电压的负载过载时,IC1的③脚的反馈电压会相应升高,当③脚的电压超过典型值5.1V时,过载保护电路起控,强制振荡器停止振荡,②脚的电压会快速下降。当②脚电压降至7.8V时,IC1因内部电路得不到供电而停止工作。等待很短- -段时间后,内部的启动电路会再次启动,振荡器会再次工作,即电源将工作在间歇振荡状态。
2.开/待机控制电路
Q6、IC11等元件组成开/待机控制电路,如图4所示。Q1、ZD7、Q5、ZD3等元件组成串联稳压电路。当CPU送来高电平的开机信号时,Q6导通,IC11内的发光二极管、光敏三极管导通,则Q5导通,副电源输出的VCC电压经Q5、ZD3串联稳压得到Vcc1电压,再经Q1、ZD7串联稳压后得到PFC-VCC,为PFC、DC/DC变换电路供电。
本电源采用临界导通模式(BCM)功率因数校正电路,如图5所示,IC3( FAN7930)为PFC控制集成电路。L3、D9、Q3等元件组成PFC升压电路,L3为升压电感,D9为升压二极管,Q3(18N50)为开关管;D10为分流二极管,用于防止浪涌冲击和防止L3出现磁饱和;R22为过流检测取样电阻,R31、R33、R36、R37、R41为PFC电压检测取样电阻,用于PFC电压环路控制;C14为谐波滤波电容,用于滤除高次谐波;C23、C24、C25为高频滤波电容,C11、C22、R11为电压环路补偿元件。
FAN7930是仙童公司(FAIRCHILD)推出的临界导通模式PFC控制电路,其引脚功能与实测数据见表2。
FAN7930内部集成了欠压锁定检测、稳压、锯齿波发生器零电流检测RS触发器、栅极驱动过压/过流/过热保护等电路,临界导通模式(BCM)的特点有:(1)新的开关周期以电感电流降到零时为起始点;(2)电感电流处于连续导通和断续导通之间的临界状态。BCMPFC的基本原理想是:在每个开关周期内,电感电流由零上升。当升压变换电路中的功率开关管的导通时间固定时,电感电流峰值与输人电压成正比。由于电流波形为三角波,因此一个开关周期内的平均值会与输人电压成正比。对于正弦输人电压,变换器的输人电流能够非常精确地跟踪输人电压波形,获得正弦输入电流波形。
二次开机后,IC3的⑧脚得到PFC-VCC供电。同时, AC220V市电经EMI滤波电路BD1、C14后得到的正弦波电压,通过PFC升压电感L3加到功率开关管Q3的漏极。当IC3⑧脚输人的电压被内部电路检测为正常时,IC3内部的振荡电路开始振荡。振荡产生的信号经栅极驱动后从⑦脚输出,加到Q3的栅极。
当Q3导通时,正弦波电压->L3->Q3->R22->地形成电流,在此期间L3储能。随着充电的进行,流过Q3的电流会逐渐增大,R22两端的压降也会增大。当IC3的④脚电压达到典型关断值0.8V时,过流保护电路起控,强制振荡器停止振荡,Q3因得不到驱动信号而关断,
L3中的感应电动势极性反转,L3中产生的感应电压与正弦波电压叠加,经D9整流、C31与C32滤波,得到PFC-BUS电压(约380V)。在此期间, L3对外释放能量。
当流过L3的电流降为零时,辅助绕组送给IC3⑤脚的电压会变为低电平,即IC3内部零电流检测比较器的正相输人端为低电平,输出端为低电平,IC3内部RS触发器的S端为低电平。此时,IC3的④脚(电流比较器负输入端)电压降低。当电流比较器负输人端电压低于正输人端电压时,电流比较器将会输出误差电压(高电平),送给RS触发器的R输人端,由于RS触发器的S输入端为低电平,则输出端Q为低电平。于是IC3内部栅极驱动管截止,即IC3的⑦脚输出高电平,Q3又开始导通,I3中的感应电动势极性反转,流过L3的电流又开始上升,即PFC电路进入下一个工作周期。
4.DC/DC变换电路

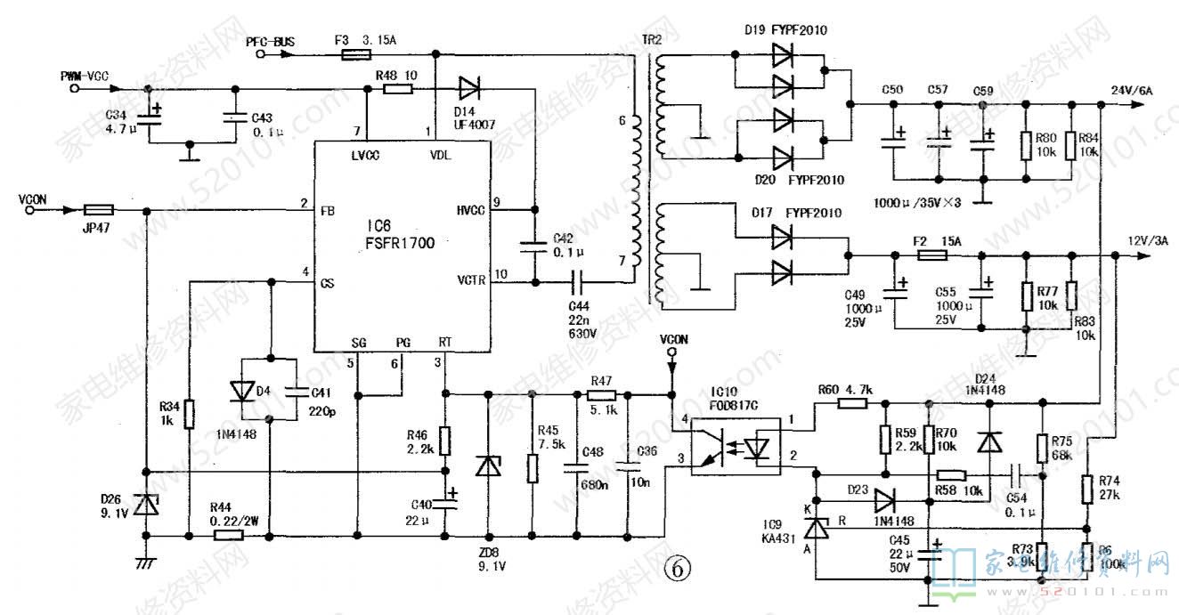
该电源板的DC/DC变换电路如图6所示,FSFR1700XSL是一款采用零电压软开关技术的半桥LIC谐振变换集成电路,TR2 (5123-0601TU-0000 )为脉冲变压器。C44为谐振电容,与TR2中的电感-起组成LLC谐振。R48为限流电阻,D14(UF4007)为自举升压二极管,C42为自举升压电容,R44为过流检测取样电阻, R73~R76为取样电阻,IC10 (PC817)为光电耦合器,IC9( TL431为具有精密电压基准的稳压集成电路,R58、C54用于防止寄生振荡。
FSFR1700XSL内部集成了欠压锁定检测、振荡器、比较器、分频器、延时器或非门、电平移相器栅/门极驱动器功率输出开关管计数器RS触发器过压保护过流保护、过热保护、线电压欠压保护等电路,斯引脚功能与实测数据见表3。

(1)空实过程
当PFC电路正常工作后,IC3的②脚输出控制信号,Q2导通,Q2输出的PWMvCC电压,送给IC6的⑦脚,为其提供工作电源。
当IC6内部的欠压锁定检测电路检测到输人⑦脚的电压高于典型门阈值12.5V时,欠压锁定检测电路将会输出使能控制信号,相关电路开始启动。同时,稳压电路为相关电路提供工作电压。当IC6③脚内部的振荡电路得到正常供电后,振荡电路开始振荡。振荡产生的信号经过分频器、延时器、或非门、电平移相/平衡延时器、栅极驱动器后,送到高端、低端功率开关管的栅极,半桥LLC谐振变换电路开始工作,TR2初级②-⑥绕组中流过变化的电流,从而感应出电动势,各次级绕组也感应得到相应的电动势,经整流、滤波后,得到12V与24V电压,实现DC/DC变换的目的。
(2)稳压过程
当12V或24V输出电压升高时,此电压经电阻取样使IC9的R极电压升高,则K极电压降低,通过IC10内部发光二极管的电流加大,光敏三极管导通程度加深,IC6的②脚得到的反馈电压降低,在IC6内部电路的作用下,开关管在一个周期内的导通时间变短,TR2各次级绕组的感应电压相应降低,从而达到稳压的目的。当输出的12V或24V电压降低时,其稳压过程与上述相反。
(3)12V、24V过压保护
当DC/DC变换电路12V或24V输出端的电压过高时,偏高的电压会齐纳击穿ZD5或ZD4,给Q12基极送去一个高电平信号,Q12饱和导通,Q8也随之饱和导通,光电耦合器IC11的①脚供电被强制拉低,IC11无法工作,参见图4。此时,Q5因基极得不到偏置电压而截止,PFC控制集成电路失电而停止工作,从而实现过压保护。
(4)芯片内部过压、过流、过热保护
当IC6的⑦脚供电电压超过阈值电压23.5V时,过压保护电路起控,强制振荡器停止振荡,内部功率关管因无法得到驱动信号而被关断,从而实现过压保护。当由于某些原因使得功率输出回路的电流过大时,过大的电流经R44取样,R34、C41积分,反馈到IC6的④脚,只要IC6的④脚低于0.58V且持续时间超过1.5us时,过流保护电路起控,强制振荡器停止振荡,内部功率开关管因无驱动信号而关断,从而实现过流保护。
当功率开关管的温度超过130°C时,过热保护电路起控,强制振荡器停止振荡,从而实现过热保护。
网友评论