三款24口10M/100M自适应交换机电源板实绘电路,图1是TENDA(腾达)THE- 2400S,图2是D-LinkDES-1024R+,图3是TP-Link(普联) TL-SF1024D。
1、TENDA(腾达)THE-2400S电源板电路原理图
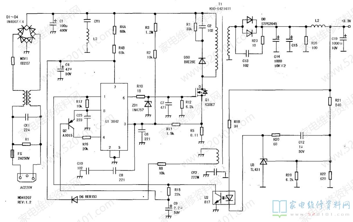
2、D-LINK DES-1024R+电源板电路原理图
三款24口10M/100M自适应交换机电源板实绘电路,图1是TENDA(腾达)THE- 2400S,图2是D-LinkDES-1024R+,图3是TP-Link(普联) TL-SF1024D。
1、TENDA(腾达)THE-2400S电源板电路原理图
2、D-LINK DES-1024R+电源板电路原理图
网友评论