一台LG 32LH23UR-CA型液晶彩电,故障表现为开机三无。打开后盖,发现电源板上限流电阻R501烧焦(外皮脱落),副电源块IC500(ICE3 B0365)的④脚金属明显烧断,并与③脚间有炭化现象;电源板上两只保险丝完好。再仔细测量检查周边元件,发现稳压管ZD501(B3.6)已击穿短路,如图1所示。
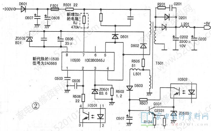
用ICE3B0365J设计的开关电源电路比较少见,其引脚功能是:①脚为软启动端,②脚是反馈端③脚是电流检测端,④、⑤脚是脉冲信号输出端,即内部开关管的漏极,⑥脚空脚,⑦脚是电源端,⑧脚接地。本机的副开关电源电路如图2所示。
网上介绍与ICE3B0365J相同的IC有三个:ICE3B0365J、ICE3B0565J和ICE3B 1565], 但这些电源块在本地元件店都没有卖。经查资料得知:开关电源块2A0565与ICE3B0365J两者的功能和电路结构基本相同,遂买了一块2A0565来替换。2A0565 的开路电阻见表1所示。
单独拆出电源板,取下损坏的IC500、R501和ZD501,装好相应的元件,然后增加一只470k电阻,从IC500启动端⑦脚引到限流电阻R501的右端(也可接在R501左端),作为启动电阻。为了有效保护IC500,限流电阻R501的阻值可稍大些,笔者取用30Ω,功率不超过1W就行。图2中虚线框内的RJ为增加的启动电阻,取值470k~560k均可。

检查无误,单独对电源板通电,测量C203两端电压为5.1V,说明5V开关电源工作已恢复正常。装回机内,插好与主板和高压板相连的连线并通电试机,图像和伴音均正常,机器修复。
网友评论