一台海尔LS55H510N型液晶彩电,用户反映上电后指示灯亮,按遥控器和本机按键,指示灯闪烁十几秒后熄灭,不开机。上电后指示灯亮,说明电源板输出的待机电压应该是正常的。该机采用电源背光二合一板(板号是TV6501-ZC02-01),输出+5VSB、+5V、+12V电压供给主板;输出98V供给LED灯条。电源板次级输出插座的电压依次是+12V、+12V、GND、GND、GND、+5V、+5V、+5VSB、ON/OFF、+5V .ON/BK.ADJ.GND,如图1所示。

       上电,测+5VSB、+5V电压均正常,12V电压为4.58V,背光电压为0V ,ON/OFF(开/待机控制端)电压为3.29V。上述检测说明主板发出了开机指令,但为什么12V是4.58V,背光供电是0V?主电源12V是U105(LCS702LG )及开关变压器次级绕组通过D203.D205整流输出的,而D206、D207整流输出背光电路需要的100V以上电压,这两个电压由一个变压器提供。仔细观看电路,发现该机的5VSB通过-只二极管D202接到12V,测试背光整流二极管正常(没有出现断路),而12V有4.58V电压,说明主开关电源工作异常。首先检查主电源芯片u105供电电路,如图2所示。

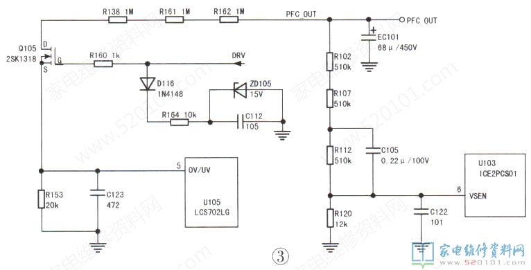
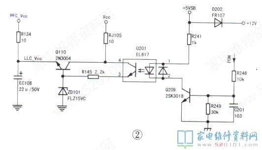
        二次开机后,PON信号为高电平,Q209饱和导通,光耦U201①、②脚内部的发光二极管发光,③、④脚阻值变小,待机变压器绕组提供的vcc电压加到ZD101负极,三极管Q110导通,串联稳压输出13.8V 电压,分别送给PFC芯片U103(ICE2PCS01)及主电源芯片U105。上电,测得Q110发射极电压为13.8V,正常。查阅资料,发现LCS702LG①脚是VCC输入,⑤脚(0V/UV)是市电输入检测端,外接PFC电压检测电路,如图3所示,通过检测PFC电压来判断输入电压是否正常。

        该电压通过芯片内部处理后,控制LLC输出部分是否工作。实测⑤脚电压为2.3V,低于参考值2.54V。测试PFC电压滤波电容EC101两端电压为343V,有些偏低,因为PFC功率因数校正电路输出的电压基本在370V~400V之间。试着在取样电阻R162两端并联一只1MQ电阻,通电后U105可以正常启动,主开关电源输出电压正常,说明故障是PFC电压偏低.对比测量,待机时EC101两端电压为329V,按“开机”键工作后EC101两端电压升至343V,才升压14V?完全不正常,但能升压,说明u103本身是正常的,怀疑U103⑥脚外围的检测电路有问题。该取样电路是通过四只电阻R102(510k)、R107(510k).R112(510k).R120(12k)串联分压完成,R120两端电压送到U103⑥脚,经内部电路进行比较处理控制⑧脚输出脉冲的占空比,三极管Q103的导通时间发生变化,蓄能电感储存的电量发生变化,达到稳定输出PFC电压的目的。

         测试⑥脚电压为2.99V,如果这三只510k2的电阻变大,取样电压就会降低,输出电压会升高,现在是输出电压偏低,怀疑电阻或板材有漏电,其中大阻值贴片电阻的粘胶漏电最为常见。拆下R102、R107、R112,测其阻值均正常,去掉其下的固定红胶,再装回电阻,输出电压恢复六382V,只不过测试⑥脚压依旧是2.99V,没有化,但是PFC升压输出日压已经恢复正常。再次河试LCS702LG⑤脚电压广2.54V,次级已经能正常有出12V和背光98V直流电压。将拆除的元件装回电视机,二次开机,图像声音都恢复正常状态 ,工作30min一切正常,故障彻底排除。

         提示:使用这种规格电源板的海尔液晶电视已经维修类似故障多例,PFC取样部分的电阻固定红胶漏电,出现PFC输出电压低于350V,主目源U105⑤脚检测电压偏低,主电源LLC停止二作进而出现无+12V背光电压输出。对此大家可通过测试分压电阻的电压值来直接判断。343V是故障状态时的测试电压,相应R101两端压降之116V,修复后测试,R101两端压降是128V,比之前要高12V,说明PCB红胶漏电导致出现检测目压过高的故障。