接修一台美的MC-SP1915电磁炉,故障原因是进水了,拆开电磁炉后如下图1所示,看来修复工程比较大,修还是不修。还是修吧,首先清洗主板,再把烧黑的地方接好,风枪吹干通电试机,滴的一声,什么元件都没有坏,看来看着烧的越黑的越值得一搞,高兴之余装好,放锅,通电试机,滴!滴滴……还是不加热,不能高兴太早。

    测量同步电压为0.1V和4.66v显然不对,断开芯片的第20脚同步电压低的起来了,为2.99V,感觉大事不妙,芯片坏了,翻箱倒柜找到一个旧芯片,装上同步电压为2.99v和4.66v,不知道这个机子的同步电压设定值怎么相差这么多,再次通电试机,工作电流为8A.烧一壶水。试机一切正常。最后主板上绝缘漆,灯板上绝缘纸。

      可能有朋友在问,同步电压是如何测量出来的?我在这里转载一篇电磁炉同步电路工作原理的文章,供大家参考。

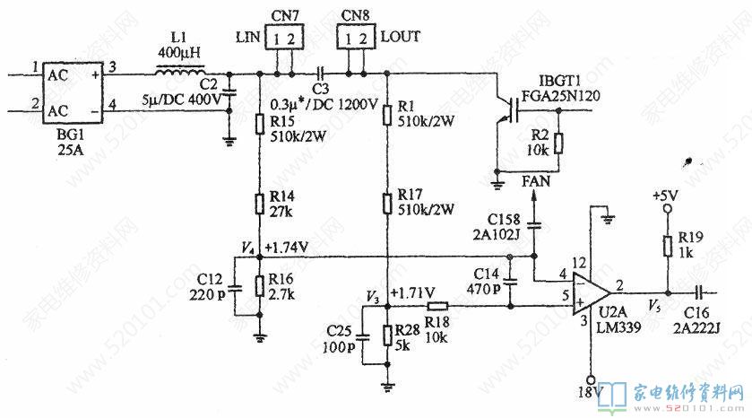
      电磁炉中的同步电路如上图所示,在图中,220V交流电压经整流器整流、滤波形成后的310V直流电压,由R15、R14、R16分压产生V4,由Rl、R17、R28分压产生V3。在高频电流的一个周期里,由于C14两端的电压为“上负下正”,所以V4<V3,V5=0V。振荡电路中V6>V5,V7=0V,振荡电路没有输出。也就没有开关脉冲加至IGBT1管的G极,保证了IGBT1管不会导通。当C3两端的电压为零时,V4>V3,V5上升,振荡电路有输出,有开关脉冲加至IGBT1管的G极。以上动作过程保证了加到IGBT1管的G极上的开关脉冲前沿与IGBT1管上产生的UCE脉冲后沿同步。