三星WF17/18系列变频洗衣机包括WF1700X、1800X、1702X、1802X、1704X、1708X、1808X等型号。其电源电路由主电源、辅助电源、固定和受控3.3V稳压电源及待机控制电路等构成。工作原理框图如图1所示,其中实线箭头为供电方向,虚线箭头为控制信号流向。
一、电路原理简介
1.辅助电源电路
如图2所示,它是一个以电源芯片IC13(LNK623PG)为核心构成的变压器SW-TRANS耦合并联型开关电源电路,IC13各脚功能如表1所示。
D10、R61、R52、c29用以限制尖峰脉冲幅度,保护IC13内部开关管。D16、CE7 R204、C36为IC13的②脚提供工作电压,R62.R206.R181为稳压反馈信号取样电阻。开关变压器SW-TRANS次级产生两组直流电压输出其中的+15V-IS专为继电器RY15(工作电压12V)供电,而+5V-IS则为固定和受控3.3V稳压电源、待机控制电路及操作微处理器供电。
2.固定和受控3.3V稳压电路
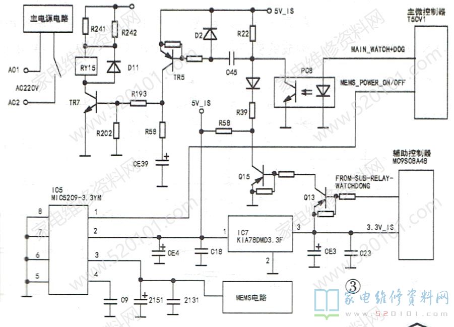
如图3(下半部分)所示,辅助电源输出的5V-IS电压经CE4、C18滤波、消噪后分成两路:一路经普通三端固定稳压器IC7 (KIA78DM3.3F)稳定为3.3V,再由CE3.C23滤波后为辅助微处理器MC9SO8A48供电,另一路则加至受控稳压器IC5(MIC5209-3.3YM)的②脚,只有主微控制器T5CV1输出的电源控制信号MEMS-POWER-ON/OFF为开机(ON)信号加至IC5的①脚时,其③脚才输出3.3V-MEMS电压,控制MEMS电路工作,否则MEMS电路无3.3V电源不工作。2151、2131为输出滤波电容。
3.待机控制电路
如图3(上半部分)所示,待机控制电路由Q13、Q15、隔离管D3和光耦合器PC8两部分组成,驱动管TR5、TR7、RY15为待机电路共用电路。通电后,辅助电源IC3和稳压器IC7工作,辅助微控制器MC9S08A48获得3.3V工作电压,此时被按“启动"键,MC9S08A48输出控制From-SUB -Relay一Watchdog信号,Q13.Q15及D3相继导通,RT5、RT7随之导通,RY15经限流电阻R241、R242得电吸合,主电源电路得电开始工作。主电源工作后,不但为变频器电路(IPG模块)提供工作电源,还产生5V电压为主微控制器T5CV1供电,T5CV1输出MAIN-Watch-DOG控制电压使光耦PC8、TR5、TR7导通,RY15处于吸合状态,直至按“关机"键使MAIN-Watch-DOG信号消失,RY15释放信号切断主电源供电。T5CV1工作后,还同时输出MEMS-Power- ON/OFF信号使IC5工作,MEMS电路获得3.3V工作电压。主微控制器工作后,通过通讯接口使辅微控制器停止信号输出,Q13.Q15.D3截止,完成一次 启动控制过程。
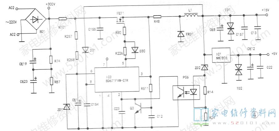
4.主电源电路

如图4所示,以电源控制型电源芯片IC3(BD67IFVM- GTR)为核心,FETI为大功率场效应开关管.R257.R258.CE1组成充电式启动电路,稳压管ZD1为过压(24V)保护管,C23为软启动电容。ZD2.R14.R24.PC6组成稳压控制电路,R48为电流取样电阻,和R511.C12.Q3等组成过流保护电路。储能电感,CE8为充放电(兼滤波)电容。主电源产生的300V、15V电压为变频器供电,5V电压作电源芯片IC3的工作电源,IC3各引脚功能如表2所示。

二、常见故障检修
例1:辅助电源无输出或输出电压偏低。
分析检修:辅助电源15V-IS.5V-IS均无输出或其中之一无输出,都会导致整机不工作,故障原因如下:
(1)电源保险丝FU1熔断。首先检测电动机、循环泵、电磁阀、变频模块电路是否有短路或漏电现象,若有则更换。确认上述检查没问题,则Ful熔断是辅助电源异常引起的(因电路存在击穿或漏电元件,通常是整流器BD2、主滤波电容CE20、IC13内置功率开关管及输出滤波电容CE34和CE44等击穿造成的),若IC13内部开关管损坏时,还需检查反峰压保护电路D10、R61 、R52、C29 是否损坏导致对开关管的保护失效,否则换新IC13仍会再次损坏;
(2)IC13不工作。IC13正常工作时,④脚有300V左右的直流电压,若无或偏低,则可能原因有:FU1接触不良或损坏,NTC2或BD2开路,CE20击穿漏电(此时300V电压偏低),sW-TRANS的①-③绕组(初级)断线,IC13内部损坏;若IC13的②脚无6V左右的电压,则是R20A.D16、变压器④-⑤绕组开路损坏或C36.CE7击穿。
(3)若5V-IS输出正常,而15V-IS无输出或电压偏低,说明IC13的开关振荡电路正常,开关变压器①-②绕组断线,D24开焊或失效,CE34击穿漏电,此时RY15无工作电源不能吸合,整机不工作;反之则故障为开关变压器⑦-⑧绕组、D17.I3开路失效或CE44、CE35击穿漏电,由于5V-IS失效,3.3V稳压电路及待机电路无工作电源,整机不工作。
(4) 辅助电源两组输出电压均偏低。原因是:CE34、CE44、CE35漏电;R62.R206阻值变小,R181阻值增大;IC13内部稳压电路工作异常。
例2: 辅助电源正常,主电源无AC220V市电输分析检修:此故障现象说明控制继电器RY15常开触点未连通,主电源无市电输入而导致整机不工作。故障原因是:
(1)无3.3V-IS电压。若测得IC7的③脚无3.3V输出,则CE4、C18击穿,IC损坏或CE3、C23击穿损坏。
(2) 待机控制电路工作失常。 如3.3V-IS输出正常,而MC9S08A48无From-SUB-Relay-W atchdog控制信号(低电平)输出,应检查辅微处理器电路。若启动信号正常,则待机电路Q13、Q15、R39、D3、C45、TR5、RI93、TR7、RY15、R242存在开路故障,或C45.D2、CE3S、R2I2、D11存在短路故障。3RYIS不良。因打火、尘锈或积垢引起的电磁线圈开路,或常开触点接触不良。
例3:主电源AC220V供电正常,但无输出或输出电压偏低。分析检修:主电源无15V、5V电压输出或输出不正常时会导致整机不工作,若无300V输出则变频器不工作。主要原因是:
(1)市电整流滤波电路异常。如BD1有220V市电输入,而C155两端无300V左右直流电压,则是BD1保护电阻NTC1开路,CE19、CE23、CE1及ZD1(24V )击穿或漏电。
(2)主电源芯片 IC3停振,一般是因为:其⑤脚 无输出,启动电阻R257、R258开焊,或CE1、ZD1漏电;电源调整管FET1.R48、L1、D31开路,或者C154、TD1.CE8.C157.C13击穿;软启动电容C23、Q3、PC6击穿或漏电;IC3引脚开焊或内部损坏。(3)输出稳压电路异常。若5V无输出,多为IC1三端稳压器损坏,TD2、CE12、C22击穿漏电。
网友评论