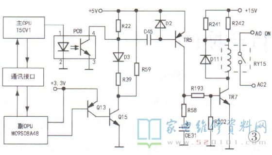
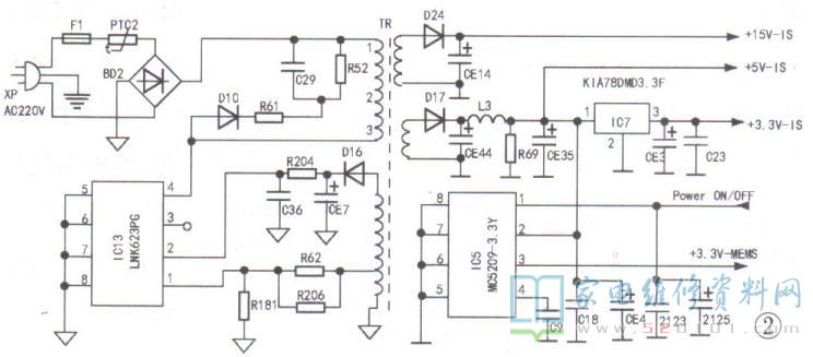
三星WF1700/1800系列变频洗衣机有WF1700/WF1800、WF1702/WF1802、WF1704/WF1804、WF1708/WF1808等机型。与众不同的是,该系列洗衣机设置了待机控制电路及与其配套的副电源电路。待机控制原理框图如图1所示,副电源电路如图2所示,是以开关电源芯片IC13 为核心构成的变压器耦合并联型开关电源,IC13的型号为LNK623PG,引脚功能如表1所示。

       开关变压器次级产生两种电压:+15V-IS为控制继电器RY15供电;+5V-IS为两个3.3V稳压器供电,其中IC7(KIA78DMD3.3F)是普通稳压器,为副CPU(副微处理器型号为:MC9S08A48)提供+3.3V待机电源,而IC5(MC5209-3.3Y )则为受控稳压器,当其①脚输入的电源控制信号( POWERON/OFF )为开机(ON )信号时,③脚输出+3.3V-MEMS电压,为MEMS电路提供+3.3V工作电源。当①脚输入关机(OFF)信号时,③脚无+3.3V-MEMS电压输出。待机控制电路如图3所示。

       副电源正常工作后,副CPU获得+3.3V工作电压,控制电路处于待机状态,此时放大管Q13.Q15和开关管TR5、TR7均截止,继电器RY15为释放状态,其常开触点断开主电源电路IC3 (BD671FVM-GTR )等的交流供电电源,整机处于待机状态;当需要洗涤时,按动“启动"键(ON/OFF),副CPU收到启动指令后,输出控制电压,经带阻三极管Q13.Q15放大后,再通过R39、D3、C45使RT5导通,TR5集电极输出电压经R193.R202分压限流后使TR7导通,继电器RY15线圈得电吸合,其常开触点被联动闭合,将AC220V市电送至主电源电路,主电源产生三种电压: +300V为变频驱动器(IPG )供电;+15V和+5V为主控电路供电,使变频洗衣机处于整机工作状态。

       主CPU(T5CV1)工作后,输出控制电压(MAIN-WATCH-D0G )使光耦合器PC8导通,利用C45为TR5提供导通电压,继而TR7导通,使继电器RY15维持吸合状态。此时,副CPU通过通讯接口电路检测到主CPU已输出控制信号后,就不再输出控制信号,RY15内触点闭合仅由主CPU进行控制,完成从待机一启动工作的转换。

       当洗衣机将全部洗涤程序执行完毕或中途按动停机键( ON/OFF )时,主CPU停止控制信号输出,光耦合器PC8及TR5、TR7相继截止,RY15失电释放,其常开触点切断主电源供电,洗衣机控制电路和变频电路失电停止工作,整机又恢复到待机状态。待机控制电路的主要故障有: 一是洗衣机不能转入工作状态,其原因为副电源不供电、供电失常或待机控制电路异常;二是不待机,插上电源插头洗衣机进入工作状态,这类故障主要是待机控制电路工作不正常,而副电源往往是正常的。

例1:按开/关键(ON/OFF)后,洗衣机无反应,副电源+5V、+15V输出均无输出。

分析检修:+5V、+15V均无输出,说明副电源电路停振。见图2,插上电源插头XP,测整流器BD2有+306V直流输出,表明电流保险F1、限流热敏电阻PTC2、整流器BD2都正常,测IC13的④脚电压为+306V正常,但②脚供电电压只有3.8V,检查相关元件D16.R204.CE7.C36,发现CE7漏电,用一只2.2uF/25V电解电容更换后试机,②脚电压升到6.6V,再按“ON/OFF"键,洗衣机启动工作,故障排除。

例2:按“开/关”键后,洗衣机不工作,而副电源+5V、+15V均无输出。

分析检修:测BD2输出为0V,检查市电输入电路.发现电流保险F1熔断,说明副电源电路有漏电故障,测IC13电阻,发现④脚与⑤~⑧脚直流电阻仅为22,说明IC13内场效应开关管D.S极之间击穿,检查反峰压保护元件D10.R61.R52、C29无问题,用同型号开关芯片更换IC13后,故障排除。例3:按“开/关”键后,洗衣机不工作。副电源+5V、+15V输出正常,无+3.3V输出。分析检修:+5V正常无+3.3V输出,只需检查IC7.CE3.C23三个元件。经查为IC7内部电路损坏,用一个78M3.3型普通3.3V稳压器代换后,故障排除。

例4:按“开/关”键后,洗衣机不工作,检查+5V 、+33V输出正常,但+15V输出过低,仅有8V。

分析检修:+15V电压经R241.R242降压至+12V左右,为继电器RY15供电。若+15V输出降至8V,显然RY15无法吸合。检查该电路发现滤波电容CE14已漏电用一只1000uF/50V电解电容更换后,故障排除。

例5:按开/关键后洗衣机不工作,电源+5V、+15V、+3.3V输出都正常。

分析检修:此现象说明副电源工作正常,故障出在待机控制电路。检查Q13.Q15都是导通状态,说明副CPU的+3.3V电源供电及控制信号输出是正常的,检查R39.D3.C45,发现R39有一引脚脱焊,焊好后试机,洗衣机启动工作正常。

例6:按开/关键后洗衣机不工作,副电源输出正常。

分析检修:检查待机控制电路,Q13.Q15、TR5、TR7都能正常导通,说明继电器RY15不良,断电检查RY15电磁线圈断裂开路。用一只DC12V/触点容量15A的继电器更换后,故障排除。

例7:不待机,上电后洗衣机就进入工作状态。

分析检修:此现象说明副电源正常,通常是Q13.Q15、TR5.TR7或PC8击穿、漏电引起的,经检查,发现光耦合器PC8的③、④脚内部光电管严重漏电,直流电阻只有140,用一只PC817A型光耦合器更换后,故障排除。

例8:不待机,上电后洗衣机就进入工作状态。

分析检修:检查待机控制电路Q13.Q15、PC8.TR5.TR7都为截止状态,说明RY15异常。经检查RY15常开触点烧焊在一起不能分断,导致加电后主电源就通电,造成不待机故障。更换继电器后,故障排除。