本文所述的这款加湿器内部有两块电路板,一块是开关电源及振荡电路板,另一块是控制板,两者之间通过三针接插件(①脚12V,②脚PWM,③脚GND 相连。
1、开关电源及振荡电路
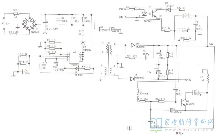
本机开关电源采用PN8395(U2 )芯片,如图1所示。
U2内置高压启动电路,可以在300ms以内完成启动,其VDD工作电压为10V~30V。启动时,芯片内部的电流源给VDD端外接电容充电,当VDD端电压达到VDDon阈值(14.5V)时,芯片启动工作,同时高压启动电路关断。这时,只要VDD电压不低于VDD off阈值(7.5V),芯片就维持正常工作。U2的引脚功能见表1。
上电后,220V交流电压经过保险F1与负温度系数热敏电阻TR1加到整流桥D1上,经D1整流后再经电容C1滤波,得到的310V直流电压,加到变压器T1①脚。R5.R6、D2及C2电容构成RCD钳位电路,用于吸收反峰电压。T1③-④绕组感应的电动势-路经R9.D3.C3整流滤波后加到U2④脚,以取代启动供电,另一路经电阻R10加到U2的②脚,以稳定输出电压。T1次级⑤-⑥绕组的感应电动势经D4.C7整流滤波,形成34V左右的直流电压;⑥-⑦绕组的感应电动势经D5.C6整流滤波,形成12V左右的直流电压。
Q1、C10、C11、C13、L1等元件组成电容三点式振荡电路。开机后,光耦U3③、④脚内部的光敏三极管导通,34V电压经R20、D6、R16~R18分压,加到Q1基极,为其提供偏置工作电压。超声波信号通过C14送给震动片一端,震动片另一端连接34V直流电压。
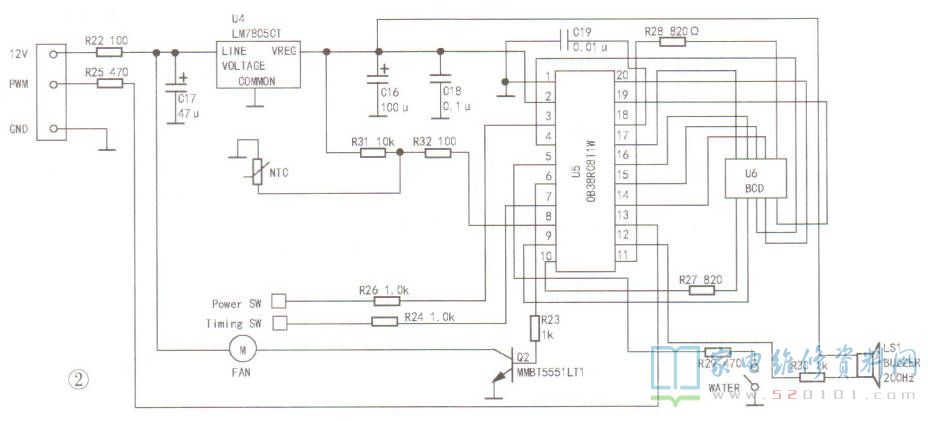
2、控制板电路
控制板电路主要由微控制器U5(OB38R08T1W )和两位数码管U6(BCD)及相关外围电路组成,如图2所示。
12V电压经U4(7805)稳压成5V,供给U5②脚。"Power sw"(电源开/关)和“Timing SW"(时间设定)按钮为电容式触摸按键,分别通过R26、R24接到U5③脚和⑦脚,作为输入信号,NTC电阻作为电路板热保护检测元件,其两端电压通过R32加到U5⑧脚,water为加湿器低水位保护开关,端接地,另一端通过R29接到U5⑤脚。加湿器风扇转动是U5⑥脚输出信号经过R23控制三极管Q2状态,以控制加湿器风扇是否转动,U5②脚输出的报警信号,经R30来控制蜂鸣器LS1是否鸣叫。U5④、⑨、①、①、I④~⑦、⑨、②脚连接①脚双位数码管,以显示时间,状态等信息;U5③脚输出PWM信号,经R25、R19控制U3的导通程度,即改变Q1的基极电压,从而控制振荡电路的振荡频率,最终实现对加湿器产生的水汽大小的调节。为了便于检修时参考,特附上U3的引脚功能图,如图3所示。

网友评论