接修一台奧克斯HX-PB9311型破壁机,通电后操作、显示都正常,但杯体不加热,电机不运转。拆机检测,发热管和电机都正常,判断故障在驱动板(型号:TC- KMT-BPJ9807-P)上,实绘该板电路如图1所示。
上电,测量插座CN1中的SRC端电压为4.4V ,BP端电压为2.65V,均正常,但ZEO端电压为4.5V,明显高于正常值2.1V。检查三极管Q3及其外围元件,发现降压电阻R8的阻值已增至1MΩ,R9已开路。用一只功率为1MI电阻代替R8、R9后试机,故障排除。
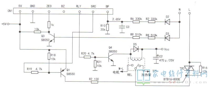
接修一台奧克斯HX-PB9311型破壁机,通电后操作、显示都正常,但杯体不加热,电机不运转。拆机检测,发热管和电机都正常,判断故障在驱动板(型号:TC- KMT-BPJ9807-P)上,实绘该板电路如图1所示。
上电,测量插座CN1中的SRC端电压为4.4V ,BP端电压为2.65V,均正常,但ZEO端电压为4.5V,明显高于正常值2.1V。检查三极管Q3及其外围元件,发现降压电阻R8的阻值已增至1MΩ,R9已开路。用一只功率为1MI电阻代替R8、R9后试机,故障排除。
网友评论