本电源设计功率200W,采用开放式自冷却结构,专配创维37寸液晶电视。电路结构上采用待机电路+PFC部分+DC-DC部分组成。待机电路采用三肯(SANKEN)公司的STR-A6159M。PFC部分和DC-DC部分采用该公司的STR-E1555芯片,此芯片集成PFC部分和DC-DC部分。具备输入欠压保护,输出过流保护,过压保护,防浪涌电流冲击,防雷击等多项保护措施。
二、电路原理
1.2.1待机部分
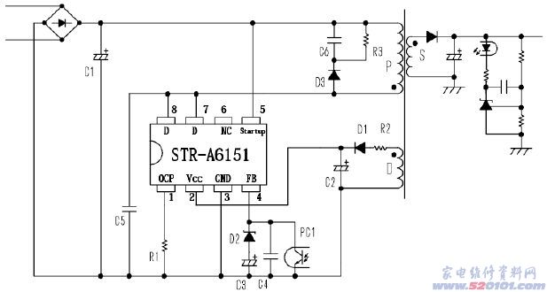
1.概要STR-A6159M内藏了功率MOSFET和电流控制方式的控制电路,是副边电压直接检出型PRC方式的电源用集成电路。由于内藏的功率MOSFET保证一定的雪崩击穿耐量,而且控制电路采用了耐压较高的BCD工艺技术,使用该系列的产品可以设计出消耗功率小,使用外接器件少,而性能价格比高的电源电路。通常动作状态时为PRC方式,轻负载时自动切换至Burst(间隙振荡动作)方式,所以对于全球范围的市电电压输入,和在全负载范围内,都能实现高效率化。
PRC是指PulseRatioControl(OFF时间一定而ON时间可控制)方式。
图2-1为此芯片典型应用电路图。

图2-1:STR-A6159M典型应用电路图
2.特点
①:小型8端子DIP绝缘模块封装(薄型、最适合小型的开关电源电路);
②:采用有雪崩击穿耐量保证的功率MOSFET;
③:内藏起动电路(IC起动后,起动电路切断,起动电路的损耗被降低);
④:内藏AutoBurst待机功能(无负载时Pin≦0.1W);
⑤:内藏AutoBias功能(Burst动作稳定而不受变压器的影响);
⑥:内藏不受Vcc电压影响的定电压驱动电路;
⑦:非动作时的电路电流为(起动前电路电流)Icc(OFF)=10μA(typ);
⑧:动作时电路电流Icc(ON)=1.5mA(typ);
⑨:2种动作方式自动切换A:通常动作时:PRC方式(OFF时间一定,ON时间控制);B:待机动作时(轻负载时):Burst方式(间隙振荡动作)。
⑩:丰富的保护功能A:PulseByPulse过电流保护电路(OCP);B:过负载保护(OLP),自动恢复;C:过电压保护(OVP),锁定方式;D:过热保护(TSD),锁定方式。
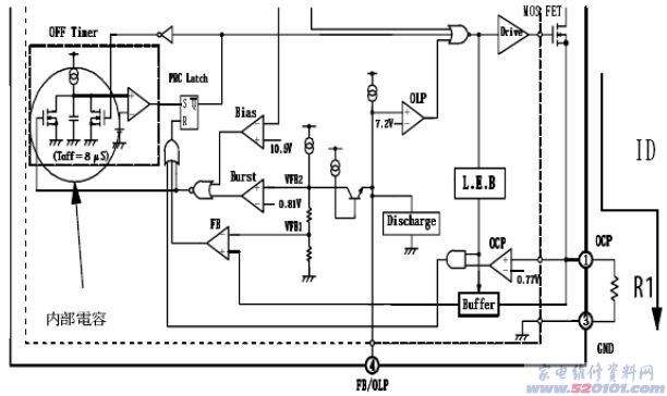
3.方框图及引脚定义STR-A6159M的方框图如下(图2-2)

图2-2:STR-A6159M的方框图
STR-A6159M的引脚定义(表1)


表1:STR-A6159M的引脚定义
引脚功能说明StartUp端子起动电路
(图2-3)是由StartUp端子连接到输入电压经整流后的直流电压部分而构成。从StartUp端子输入的电流被IC内部电路定电流处理后(800μAtyp),经IC内部给连接在Vcc端子的电容C2充电。电源的起动是在Vcc端子电压上升到动作开始电源电压Vcc(ON)=17.5V(typ)时,开始动作的。到动作开始为止的起动时间仅由电容C2决定,而和StartUp端子的直流电压无关。

图2-3:StartUp端子外围电路
一般电源规格时,电容C2的取值范围为4.7-22μF之间。
由于电源起动后的起动电路被内部电路自动关断,起动电路所消耗的功率大幅度降低,只有几个mW。
Vcc端子Vcc端子电压和电路电流的关系如图2-4所示,控制电路开始动作之前的电路电流被控制在Icc(OFF)=10μA(typ)(Vcc=15V、Ta=25℃),当Vcc端子电压上升到Vcc(ON)=17.5V(typ)时,控制电路开始动作,同时消耗电流增加。控制电路动作以后,如果Vcc端子电压降低到Vcc(OFF)=10V(typ)以下,低电压动作禁止电路(UVLO)动作,控制电路停止,回到起动前的状态。控制电路动作以后,辅助绕组D的电压经D1整流得到IC的工作电源。

图2-4:Vcc端子电压和电路电流的关系
辅助绕组D在电源正常动作的状态下的电压,请设定在使电容C2两端的电压在动作停止电压Vcc(OFF)=10V(typ)和OVP动作电压Vcc(OVP)=31V(typ)之间。通常情况下,辅助绕组D的电压设定在15V-20V范围内。另外,在实际的电源电路中,有时会出现如图2-5所示的Vcc端子电压随副边的输出电流的变化而变化的现象。这是由于STR-A6159M的控制电路的消耗电流小,MOSFET关断瞬间产生的浪涌电压(随负载的增大而增大)给电容C2充电的缘故。如图2-6所示,与整流二极管D1和D之间串联一个数Ω至数十Ω电阻R2,对解决这个问题很有效。

Vcc端子电压随副边的负载变化率与所使用的变压器的构造有关,请根据实际使用的变压器结构,调整电阻R2的阻值。
FB/OLP端子
1)OFFTimer电路OFFTimer电路(图2-7)决定MOSFET的关断时间,并产生MOSFET导通开始的定时脉冲信号。所以,和通常的PWM控制方式不同,如果IC内部的OCP比较器和FB比较器没有输出ON期间中止信号给PRCLatch复位端子(R),MOSFET将不被关断,振荡动作不会继续。
待机动作(轻负荷)除外,通常的动作状态时,由OFFTimer电路决定的OFF时间为定值。

图2-7:OFFTimer电路
2)定电压控制电路图
2-8所示的是利用光电耦合器实现定电压控制时的动作。输出电压的定电压控制采用的是稳定性较好的电流控制方式。

图2-8:定电压控制电路
定电压控制是,通过副边的误差放大器控制光电耦合器、使光电耦合器的晶体管,从FB/OLP端子分流出与负载相应的反馈电流IFB。从FB/OLP端子分流出反馈电流IFB后,比较器的负端的电压即为与负载相应的控制电压,表示为VFB1。另一方面,比较器的正端的电压是与漏极电流波形同样的电压VOCPM、FB比较器以电压VFB1为基准,控制电压VOCPM峰值,即控制漏极电流峰值,我们称之为电流控制方式。具体的讲,当负载减轻时,副边的误差放大器输出的控制信号量增加,光电耦合器的晶体管分流出的反馈电流IFB也随之增加。反馈电流IFB的增加使流入电阻RFB的定电流Iconst因IFB的分流而减少,从而使FB比较器的负端所接的电阻RFB的电压降低。因此,由于FB比较器的基准电压VFB1降低,在与之相应降低了的漏极电流峰值时,FB比较器的输出信号使PRCLatch复位,功率MOSFET被关断,实现对输出电压的控制。当负载增加时,将以与上面相反的动作来实现输出电压的控制。一般的电流控制方式,MOSFET导通时产生的浪涌电流噪声容易引起误动作,STR-A6159M为此设定了Leadingedgeblanking期间Tbw=200nsec(TYP),对导通时产生的漏极浪涌电流加以屏蔽,以抑制误动作的发生。
3)过负载保护电路STR-A6159M,和原边的过电流保护(OCP)电路分开,内置了过负载保护(OLP)电路。过负载保护电路的功能是,当负载边发生异常时,如果过负载状态(OCP动作使漏极电流处于被限制的状态)持续一定的时间,会使振荡动作停止。
图2-9所示的是OLP端子周围的电路。

图2-9:OLP端子周围电路。
过负载状态(OCP动作使漏极电流处于被限制的状态:由于副边输出电压降低的缘故,副边的误差放大器和光电耦合器关断。当光电耦合器处于关断状态时,由于没有反馈信号IFB,从FB/OLP端子流出的定电流IOLP=26μA(TYP)经过齐纳二极管D2对电容C3以一定的斜率充电。电容C3的电压被充电到OLP门坎电压VOLP=7.2VTYP)时,振荡动作停止。[Page]
和OCP动作一样,OLP动作后会由于UVLO动作而进入间隙振荡状态,但当过负载状态被解除时,会自动返回,恢复到通常的动作状态。和电容C3串联接入的齐纳二极管D2,是为了防止在正常动作状态时电容C3被充电而接入的。(没有接入齐纳二极管D2时,由于和光电耦合器并联的电容C3的电容值较大,该端子FB功能对负载变动的响应会变坏。)因此,齐纳二极管D2的电压要选择在正常动作时,齐纳二极管D2不会被导通的电压。通常,齐纳二极管D2的电压的最佳选值范围为4.7V-6.2V之间。电容C3的选定,必须使从过负载状态开始到开关动作停止的时间,比电源起动的时间长。(如果从过负载状态开始到开关动作停止的时间,比电源起动的时间短,电源将不能起动。)从过负载状态开始到开关动作停止的延迟时间TDLY,可根据下列表达式求出大概值。TDLY=C3*(VOLP(MIN)-VZ-VF)/IOLP(MAX)。VZ:齐纳电压,VF:齐纳二极管的正向电压。最终的电容C3和齐纳二极管D2的选择,请根据电源实际的评价结果决定。
4)AutoBurst模式
AutoBurst模式下,对FB/OLP端子电压进行检出,如果FB/OLP端子电压低于Burst门坎电压Vburst=0.81V(TYP),此时负载状态约为峰值负载的15%,将自动切入Burst模式。Burst门坎电压的可变动范围为Vhis≈0.2V。负载状态减轻,使FB/OLP端子电压低到Vburst=0.81V(TYP)以下时,IC内部的Burst比较器动作、FB/OLP端子电压上升到约1V的期间,Burst比较器的输出信号使OFFTimer电路内的内部电容处于短路状态。此时,由于PRCLatch不能被OFFTimer电路置位,使输出端(Q_)输出Low信号。因此,功率MOSFET保持在关断状态,振荡动作停止。振荡动作停止时,由于反馈电流IFB减少,FB/OLP端子电压又上升到大约1V。Burst比较器的输出信号使OFFTimer电路内部电容的短路状态解除。解除后8μs,PRCLatch的(Q_)端输出Low信号,功率MOSFET导通,振荡动作再次开始。Burst动作如此反复进行。另外,Busrt动作过程中,由于漏极电流的峰值大约控制在为峰值负载時的15%,低周波时的噪音可以被抑制。
5)AutoBias功能
Burst动作时,从辅助绕组供给Vcc端子的能量减少的缘故,Vcc端子电压会降低,会出现因UVLO动作而发生间隙振荡动作的情况。这种状态时,输出电压的纹波增加,不能提供稳定的输出电压。AutoBias功能可以防止这种情况的出现,Vcc端子电压低于比动作停止电源电压Vcc(OFF)=10V(TYP)略高的自动偏置门坎电压Vcc(bias)=10.5V(TYP)时,强制进行PRC振荡动作,使Vcc电压不低于10.5V(TYP)。这样,Burst动作时可以保持稳定的状态,不会由于UVLO动作的发生而进入间隙振荡动作状态。但是,AutoBias功能只有在Burst动作状态才有效。而且,待机条件时,如果AutoBias功能电路频繁动作,会使电路消耗的功率增加,请在设计辅助绕组时,使Vcc端子电压不要低于Vcc(Bias)。另外,在Burst动作状态时,如果Vcc端子电压不低于10.5V(TYP),AutoBias功能将不动作。
OCP端子
STR-A6159M的过电流保护是,在每个脉冲内,对MOSFET的漏极电流的峰值进行检出的Pulse-By-Pulse方式的过电流保护电路。MOSFET的漏极电流的检出如图2-8所示,是通过与MOSFET的源极连接的OCP端子(1号端子)和GND端子(3号端子)之间接入的检出电阻R1检出的。

图2-10:副边的输出特性
当检出电阻R1的电压达到OCP端子的门坎电压Vocp=0.77V(TYP)时,MOSFET被关断。过电流保护电路动作时,副边的输出特性如图2-10所示。过负载状态下,如果输出电压降低,原边辅助绕组电压也与之成比例的降低。因此,Vcc端子电压降到动作停止电压以下时,电路动作停止。这种状态时,电路消耗电流减少(电路阻抗变为高阻),使起动电路导通,Vcc端子电压由于起动电路供给的定电流而上升,达到动作开始电压时再次启动,进入UVLO的间隙振荡动作状态。另外,如果是输出绕阻较多,耦合不充分的变压器,可能会出现过负载状态时,原边辅助绕组电压不随输出电压降低而降低,而不致发生间隙振荡动作的情况。这种情况虽然没有发生间隙振荡动作,但可以通过过负载保护电路(OLP)进行保护。
4.锁定电路
过电压保护(OVP)电路,过热保护(TSD)电路的分别动作时,驱动电路输出保持Low,使振荡动作停止。设计锁定电路时,为了防止噪声等引起的误动作,通过IC内部的延迟电路设定了延迟时间,如果OVP、OLP电路动作持续了一定时间以上,锁定电路将动作。

图2-11:锁定时的Vcc端子电压
另外,虽然锁定电路已发生动作,但控制电路内的定电压电路还处于动作状态,此时电路电流较大,使Vcc端子电压降低。Vcc端子电压低到动作停止电源电压Vcc(OFF)=10V(TYP)以下时,电路电流会降低到10μA(Ta=25℃)以下,Vcc端子电压开始上升。当Vcc端子电压再次上升到动作开始电源电压Vcc(ON)=17.5V(TYP)时,电路电流再次增加,从而又使Vcc端子电压降低。如上所述,锁定电路动作时,Vcc端子电压在10V(TYP)和17.5V(TYP)之间上下变动,以防止Vcc端子电压的异常升高。图2-11所示的是锁定电路动作时,Vcc端子电压波形。锁定电路的解除,是通过将Vcc端子电压降低到锁定电路解除电压Vcc(La.OFF)=7.3V(TYP)以下,一般是将电源关断,然后再起动。
1.2.2 PFC部分和DC-DC部分1概要STR-E1555由前后两个变换器组成,前段是用来消除高次谐波的PFC变换器(升压斩波型PFC),后段是一个DC-DC变换器。此芯片为21引脚的SLA封装,内部集成了前段变换器的控制电路及后段变换器的控制电路和此部分的功率MOSFET,PFC部分的功率MOSFET外接。此芯片的外围电路元器件较少,电路设计简单,能实现电源小型化和标准化。图2-12为此芯片构成的电源简要原理图:

图2-12:STR-E1555简要原理图
特点
1)工艺采用BCD高耐压工艺。
2)PFC控制部分①:临界导通电流模式(CCM);②:内藏乘法器用于AC输入校正;③:高速OVP(非锁死模式);④:输出电压可变。
3)DC-DC控制部分具有三种模式控制方式:低频动作(无载到轻载)、带有频率抖动的PWM(轻载到中载,基本频率100KHz)、准共振动作(中载到重载)。
4)PFC部分和DC-DC部分的协调动作①:内藏启动电路的最佳动作时机电路;②:自动待机功能,待机时自动停止PFC;③:低频动作时,为防止Vcc下降,采用了自动偏置功能。
5)其它①:过电流保护(OCP);②:过热保护(TSD)。
3.方框图及引脚定义
1)STR-E1555的方框图如图2-13

图2-13:STR-E1555的方框图
2)各引脚定义如下表2

表2:STR-E1555各引脚定义
1)MultFP端子
MultFP是乘法器的输入端子。输入电压先经全波整流,再通过分压输入该端子。该电压波形在使输入电流波形正弦化的过程中起到重要作用(图2-14)。[Page]

图2-14:MultFP端子电压波形
周围电路请参考图2-15。上侧分压电阻宜选用阻值较高的金属膜电阻等耐电蚀性的电阻。若⑩脚-Gnd间的滤波电容容量过大,则正弦波信号较为平滑,PFC无法稳定工作。虽然推荐使用小容量的电容,但考虑到去除噪声,避免误动作的目的,应当保证一定的容量,有必要对其进行调整。该端子电压通过外部电路强制上拉到7.2V(typ),将PFC部分、DC-DC部分一起锁定关断。MultFP端子流入电流为10mAMax。

图2-15:MultFP端子周围电路
2)PFB/OVP端子PFB/OVP端子用来控制PFC的输出电压,并能够进行过电压检出。定电压控制的阈值是4V(typ),高速OVP的阈值是4.27V(typ)。如果PFC升压用线圈L值太小,轻负载时失去控制,输出电压可能上升,为了防止该情况出现,将PFB和OVP进行双重控制。
另外,该端子也被用在起动过程中。AC电源输入后,PFC比DC-DC先起动,PFC的输出电压达到3.2V后,DC-DC起动,以此提高了起动性能。
该端子电压是通过将输出电压分压得到,参考图2-16。上侧的分压电阻宜选用阻值较高的金属膜电阻等耐电蚀性的电阻。另外,如果滤波电容的容量较大,虽然有利于稳定工作,但PFC的定电压控制响应特性会恶化,因为会存在异常发振的情况。在保证没有因噪声引起的误动作情况下,尽量使用小容量的电容。

图2-16:PFB/OVP端子周围电路
3)ZCD端子
ZCD是零电流检测电路的输入端子。STR-E1555的PFC部分采用临界电流检测方式。PFC的MOSFET在电感的零电流处导通,流过电感的峰值电流达到由乘法器设定的门坎值时关断。当电感副边Ns的电压下降到门坎值以下时,ZCD间接检测出电感的电流,判断其过零。当VZCD达到VZCD(th)=1.6(typ)时,才可以判断为进入关断区间,当电压减小到VZCD(th)-VZCD(His)以下后,再次导通。为了防止误动作,设置了0.11V的滞环。ZCD内部有两个过电压保护功能。6.5V防止了该端子电压过高,反向振荡电压下时限制在0.62V,防止电压过低。
动作波形请参考图2-17。
另外,输入该端子的电流必须低于5mA。

图2-17:ZCD端子波形
外围电路参考图2-18:

图2-18:ZCD端子外围电路
4)Comp端子Comp端子是PFC控制电路中用于相位校正端子。通过加大外接电容的容量,虽然可以提高电路的稳定,但有必要基于相位的超前或者滞后来进行参数调整。参考图2-19的参数,请根据实际动作状态来进行参数的选定和确认:①正常工作条件下工作是否稳定;②是否有起动不良的情况;③在负载突变时,是否有误动作现象;④电流和电压的相位差。另外,该输出电压与PFC部分CS端子的阈值相关。

图2-19:Comp端子周围电路
5)PFCOut端子
STR-E1555的PFC部分的功率MOSFET接在IC外部。PFCOut端子输出外接MOSFET的驱动信号。该端子的输出特性为Source300mA,Sink500mA。根据所使用的MOSFET特性,确定是采用直接驱动方式(图2-20)或者设置外部缓冲电路驱动方式(图2-21)。

6)DLP端子
IC起动后,对于频繁在轻负载和重负载等状态下进行迅速的负载变动的情况下,轻负载时DC-DC进入低频动作,PFC反复在起动-停止之间切换,变压器等器件可能会发出异常的声音。STR-E1555在DC-DC部分进入低频动作后,在外接电容所产生的延迟时间达到后,才停止PFC。具体动作是,DC-DC部分负载减轻,进入低频动作后,通过IC内部的定电流电路为DLP端子外接的电容充电。DLP端子电压上升到一定的阈值,PFC动作停止。PFC动作停止后,DLP端子的电容通过IC内部电路放电。根据这一系列的动作,在DLP端子电容充电期间内,即使负载急剧变化,PFC都不会关断,因此不会发出异常的声音。
外围电路请参考图2-22。

图2-22:DLP端子外围电路
7)CS端子
该端子用来检出PFC部分MOSFET流过的漏极电流Id。PFC部分功率MOSFET的源极一侧,装入耐浪涌特性好的金属板电阻等器件,将漏极电流Id转换成电压。为了在这个时候避免导通时产生浪涌电流等不稳定动作,插入CR滤波器(图2-23),但是,由CR滤波器确定的时间常数如果过长,可能会延缓电流检出,导致电源损坏。请在实机上调整,若没有误动作等,请设定尽量小的值。另外,STR-E1555用在AC200V系时,为防PFC部分输出功率过高,CS端子的阈值是在AC100V系/1.4V和AC200V系/0.65V自动切换。检出电阻RS按照AC100V系设定。因为PFC部分MOSFET的Id峰值是在正弦波上取到的,计算峰值电流设定检出电阻。
例如,Idp=8A时,PFC部分RS=1.4/8A=0.175Ω,调整到0.15Ω。

图2-23:CS端子外围电路
PFC部分的漏极电流Id和输入电流形成同样的正弦波状,但当它的最大值达到CS端子的阈值后,Id受到限制,波形畸化,立刻可以判別出来。另外,图2-24是未达到阈值的平常状态。

图2-24:CS端子波形
8)StartUp端子、Vcc端子
IC内部,StartUp端子连接到起动电路和Vcc端子(控制部分用电源)。通常VPFB(DDON)=3.2V超过以后,起动电路停止动作。起动电路动作时,以5.6mA的定电流为Vcc外接的电解电容充电,Vcc>16.2V(typ)时IC起动。轻负载下DC-DC部分进入低频动作时,辅助绕组为Vcc提供的反激电压下降,到达停止电压9.6V(typ)后,容易产生间欠动作等不良情况,因此有必要考虑到以上这些注意点。辅助绕组的输出设定在23V。为了对应非常轻的负载,Vcc的电解电容有必要选取100μF-220μF的容量。外围电路参考图2-25。

图2-25:StartUp端子、Vcc端子外围电路
11)BD端子
在STR-E1555的工作模式当中,准共振模式下,必须对电压共振进行底部检出,加入延时后导通。图7-28是进行底部检测(BD)的回路。和一般的准共振模式调整延迟时间的方法一样,最终要在实机的电源上,根据实际测得波形,进行参数调整。BD端子的输入阈值电压是0.76V(typ)。如果该端子的输入信号波形低于此阈值,则IC从准共振动作进入100KHz的PWM。根据辅助绕组的输出电压设定,参考图2-28中的参数,信号波形的振幅设定在阈值的2倍。延迟时间是由DC-DC部分主变压器的Lp和电压共振电容容量C所决定。准共振动作时,辅助绕组的电压假定为20V,信号振幅的设定大约由(20V-Vf×(分压电阻(下)/分压电阻(上))所决定,在实际动作时调整。根据图7-28中的参数,大约得到1.9V。另外,BD端子的下降波形达到阈值0.76V时导通。请通过微调分压电阻,调整底部导通时间。图2-28中的延迟电路对于辅助绕组可以看作是一组负载,考虑到此电路的功耗,请使用高阻值的电阻。但是,不可以忽视由于高阻抗所带来的噪声影响。因此参照图2-28中追加滤波电容,但是作为延迟要素的延迟时间减小时,可能出现不能调整到最佳状态的情况。该情况下,请增大变压器的Lp值或者电压共振电容的容量C,使延迟时间本身变大。[Page]

图2-28:BD端子外围电路
三、电源规格
1.产品应用说明
本产品为AC-DC电源供应器,适用于37寸液晶电视。
2.产品特点①:本产品为自冷形式。②:有过压、过流,过载保护功能。电源因过压、过流,短路时会自动进入锁死状态,当故障排除后电源需重新启动才能恢复工作。A:当12V带3A负载,24V所带负载超过7A电路进入过流保护状态。当24V带5A负载,12V所带负载超过6.5A电路进入过流保护状态。当12V带0.5A负载,24V所带负载超过8A电路进入过流保护状态。当24V带0.5A负载,12V所带负载超过15A电路进入过流保护状态。B:12V过压保护范围为13V-16V。24V过压保护范围为26V-32V。C:有短路保护功能。输出正负极短路,电源进入锁死状态,故障解除,电源需重新启动才能恢复工作。③:本产品有防雷击功能。④:电磁兼容符合GB13837-2003要求。安全符合GB8898-2001要求。⑤:电源工作效率大于80%(输入电压为220Vac满载时)。⑥:满载时功率因素大于0.9。⑦:工作和贮藏环境A:工作环境温0℃-40℃。B:使用环境相对湿度20%-85%C:贮存环境温度-40℃-55℃D:贮存环境相对湿度10%-95%⑧:整机在待机状态下,输入电压在110-260Vac,整机功耗小于1W。
3.输入特性:AC110-240V 50Hz/60Hz 0.8A-2A 40A(满载) 单相输入
4.输出特性:

1)输出STANDBY为高电平触发,电压不得低于2V。在测试纹波和杂讯时需在每组输出端并联一个0.1uf的瓷片电容和10uf的电解电容。采用20MHZ的示波器和同轴探头去测量。2)测试数据轻载:ON/OFF端接入5V电压,按+24V/0.5A+12V/0.5A+5V/0.2A接入阻性负载重载:ON/OFF端接入5V电压,按+24V/6.0A+12V/3.0A+5V/0.5A接入阻性负载

四、调试
1.通电前准备通电前,先目测整个电源板,看有没有漏装元件,装错元件等,尤其注意电解电容、二极管等有极性的元件有没有装反。
取万用表,用电阻档测量从交流输入(CN1)到桥堆(BD1)之间是否开路,交流输入(CN1)之间是否短路。测量主滤波电容(C8)两端是否短路,MOSFET(Q1)是否完好,测量次级输出是否短路。
为各路输出接上负载,开始为空载。
有条件的可以用示波器监测MOSFET漏极波形。
2.通电
1)待机部分取X100的探头监测U3第8脚的波形。通电,5V应正常,从示波器观测波形处于间歇振荡,逐步增大负载,波形处于PRC方式,在额定负载0.5A下,波形应稳定。继续增大负载,5V会过载保护,电压跌落,负载越大,电压越低,减小负载到正常值电压自动恢复到5V。
2)主电压部分取X100的探头监测U1第21脚的波形。连接CN8的STDBY和5V。通电,5V、12V、24V应正常。在空载的情况下波形处于间歇振荡,逐渐加大负载到额定负载,
正常波形如图7-29:

图7-29:包括了漏极波形和变压器原边绕组的电流波形。
3)通电结束
在额定负载下断电,大电容C8两端不会残留高压,可直接拿取。在空载下断电,大电容C8两端会残留高压,必须在放完电的情况下拿取。
五、维修针对实际维修中碰到的问题,把维修方法做简单介绍。
①:问题描述:通电,无5V电压输出。解决思路:用万用表量C8两端有无电压,如果没有,检查CN1到BD1之间有没有断路,BD1有没有损坏,交流电有没有接入;如果有,检查5V输出有没有短路。
如果以上没问题的话,检查C25、D15有没有损坏,U6反馈电路是否正常。
②:问题描述:5V输出带载不正常。解决思路:检查R37、ZD2是否正常;检查光耦PC3、U6反馈回路是否正常。
③:问题描述:5V输出正常,无12V和24V。解决思路:检查CN8的STDBY是否有高电平,大于2.5V;检查Q5是否正常,有无Vcc;如果无Vcc,检查12V、24V是否过压,输出是否短路等;检查ON/OFF电路是否正常;如果Q5的E级有电压,为15V,检查C8两端电压是否为380V;高于380V,检查R20、R21、R22、R23、C19是否正常。如果为300V左右,检查U1周围元器件是否正常。
④:问题描述:12V和24V带载不正常。解决思路:检查R17是否正常;检查R18、C9、SARS1是否正常;检查U7反馈回路是否正常。
六、其他原理图
见图2-30
网友评论