接修一台创维32M11HM液晶电视,雷击后三无。拆开外壳,发现保险丝已经发黑烧断,这说明电源电路有严重短路之处。拆下电源板,查看印刷板,发现PFC,主控芯片FAN7530上已炸开一个小洞,附近的几只电阻也已经烧黑,如图1所示。

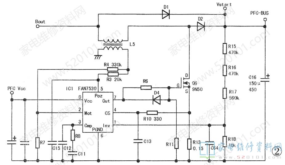
         在本网下载了本机电源板图纸(创维32M11HM电源图纸),如图2所示,对比测量,发现除了IC1(FAN7530)损坏之外,电阻R3、R10、R16、R17、R18、R13均已烧断,D4、Q6 (图纸标注9N50,实际用18N50)击穿短路。

        拆下损坏的元件,清洗烧黑炭化部分,然后换上新元件,接着检测+5V、+12V、+24V输出电路,未见异常。在保险丝处串联一只100W/220V灯泡开机,听见继电器有吸合的声音,看到背光已经点亮,光栅出现;试操作面板及遥控,均正常;接入信号,图像、声音俱佳。取下灯泡,换上同规格保险丝,至此修理完毕。
         本机电源板修理共更换了10只元件,收费200元。如果更换电源板,当时的价格是180元,加上邮费、修理费至少需300多元(网上有的报价500~700元)。由此可见,元件级维修不仅降低了维修费用,维修利润也并未降低。