• 东芝TH-3070针式打印机面板无显示且子字车不回车

    一台东芝TH-3070型针式打印机,接通电源开机,有风扇的转动声,操作面板无指示,字车不返回至左端初始位置。根据现象分析,该故障一般发生在电源及相关部位,有关电路如图1所示。 ...

    何明生   2023-05-11

  • 爱普生LQ-1600KⅡ针式打印机压纸杆不能张开或闭合

    接修一台爱普生LQ-1600KⅡ型针式打印机,自动装纸/排纸时,压纸杆不能张开或闭合。根据现象分析,该故障一般发生在压纸杆电磁铁驱动电路等相关部位。有关电路如图1所示。 &n...

    何明生   2023-05-11

  • 爱普生LQ-1600KⅡ针式打印机打印头不动作的维修

    爱普生LQ-1600KⅡ型针式打印机,打印头不动作,机内有“吱吱”的声。根据现象分析,问题可能出在电源及打印头驱动电路等相关部位。该机的打印头驱动电路如图1所示。检修时,先将电源板输出的电源线拔下。通电观察,高频变压器无才有啸叫,...

    何明生   2023-05-11

  • 爱普生LQ-1600KⅡ型针式打印机走纸不正常的维修

    接修一台爱普生LQ-1600KⅡ型针式打印机,打印时,走纸不正常。根据现象分析,走纸电机及控制电路正常,判断问题可能出在打抑头温度控制电路等相关部位,有关电路如图1所示。 开...

    何明生   2023-05-11

  • 爱普生LQ-1600KII针式打印机不通电无反应的维修

    接修一台爱普生LQ-1600KII型针式打印机,电源指示灯不亮,机器无反应。根据现象分析,该故障可能出在电源及相关电路。如图1所示。 由原理可知:该机为...

    何明生   2023-05-11

  • 爱普生LQ-1600KⅡ针式打印机联机灯闪烁打印头不复位

    接修一台爱普生LQ-1600KⅡ型针式打印机,开机后,联机灯闪烁,但打印头无复位动作。开机观察,发现走纸电机烧坏。更换走纸电机后,刚开始打抑正常,打印十几张后出现上述的故障现象。分析可能是走纸电机控制电路有问题。 ...

    何明生   2023-05-11

  • 爱普生LQ-1600KⅡ针式打印机在打印时由缺点现象

    接修一台爱普生LQ-1600KⅡ型针式打印机,打印时,文稿上出现缺点现象。根据现象分析,该故障一般发生在针驱动电路。检修时,打开机盖,用万用表检测发现打印头驱动管(D1978 )损坏,因该驱动管为达林顿管,市场较难买到。经对该型...

    何明生   2023-05-11

  • 爱普生LQ-1600KⅡ针式打印机不走纸的故障维修

    接修一台爱普生LQ-1600KⅡ型针式打印机,打印时不走纸,打印出的宇迹都重叠在一起。根据现象分析,该故障一般发生在输纸系统及驱动电路。首先让打印机处于自检状态,打印机能自检打印,但是还是不走纸,这说明打印机系统控制部分基本正常,...

    何明生   2023-05-11

  • 爱普生FX-85针式打印机指示灯不亮的维修

    接修一台爱普生FX-85型针式打印机,开机后,指示灯亮,但无任何反应。根据现象分析,问题一般出在电源电路等相关部位。有关电路如图1所示,由原理可知:220V市电经整流滤波供给厚膜电路STK7563,由它稳压输出+5V和+24V电...

    何明生   2023-05-11

  • 爱普生830U彩色喷墨打印机电源指示灯不亮的维修

    接修一台爱普生830U型彩色喷墨打印机,按开机键,打印机指示灯不亮,打印头不自检。根据现象分析,该故障一般发生在电源及相关部位,有关电路如图1所示。检修时,打开机盖,在背部用平口改锥从左至右脱开三个塑料卡扣,把纸宽设定框移至左侧凹...

    何明生   2023-05-11

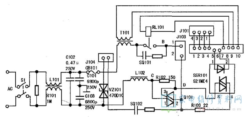
  • 佳能ST激光打印机误插电源烧毁后的维修

    一台佳能ST型激光打印机,误将220V市电插入后,机内冒烟,不能工作。根据现象分析,该机电源电路可能已损坏。检修时,打开机盖,先拆下交流电源组件,发现VZ101烧坏。有关电路如图1所示。由原理可知:交流电输人经L101、C102、...

    何明生   2023-05-11

  • 佳能BJ-10e喷墨打印机在打印时文字模糊无字迹

    接修一台佳能BJ-10e型喷墨式打印机,打印时,文字有时清晰,有时较模糊,有时无字迹,打印头运动正常。根据现象分析,问题可能出在机器打印墨盒出墨控制电路等相关部位。检修时,先让机器工作,用万用表测直流电源电压,+5V、+14V、+14V及+2...

    何明生   2023-05-11

  • 佳能LBP-8A1打印机不能定影的故障维修

    一台佳能LBP-8A1型激光打印机,输出的样张不能定影,图像一擦就掉。根据现象分析,该故障可能发生在定影系统及控制电路等相关部位。经开机检查,定影加热灯热敏加热灯、热敏电阻、热动开关均完好,说明故障出在控制电路上。该机定影控制电...

    何明生   2023-05-11

  • 惠普HP-2368打印机无电源打印机不工作的维修

    一台惠普HP-2368型打印机,无电源,打印机不工作。经开机检查电源适配器+33V和+15V输出电压为零。小心打开电源适配器外壳,焊开PCB背面的屏蔽板,发现PCB上相邻很近的两条铜箔已经烧断,有关电路如图1所示,编号及型号为PCB上标识的,...

    何明生   2023-05-11

  • 惠普HP-5225Q喷墨打印机走纸不畅且打印重叠

    惠普HP-5225Q型喷墨打印机,打印过程中走纸不畅,打印重叠。根据现象分析,该故障一般为电机、电机驱动电路出现故障、驱动机构的轮系损坏所致。检修时,打开机器上盖,开电源,自检并观察,电机运转正常,显然走纸电机及其驱动电路无问题...

    何明生   2023-05-10

  • 惠普HP-870CXI喷墨打印机不打印的故障维修

    一台惠普HP-870CXI型喷墨打印机,开电源则废墨收集器立即动作,之后打印机喷头开始移动,最后黄灯和绿灯交替闪烁,再无动作。按测试钮,打印喷头向左移到头,无输纸动作,不能测试。联机打印时,不输纸,不打印。 &...

    何明生   2023-05-10

  • CR3240打印机时好时坏的故障原因分析

    一台闲置多年的CR3240打印机,重新启用后便出现了时好时坏的毛病,坏时除通电瞬间面板指示灯闪一下外,再无其他反应。根据故障现象,重点查电源部分400V滤波电解电容C7、启动电阻R1 R2和开关电源控制芯片IC1 (M51977P)的16脚供电端滤...

    黄杨   2023-04-25

  • 松下UF-208传真机故障维修速查表

    ...

    何明生   2023-04-22

  • 图解7英寸小米平板电脑的拆卸方法

    小米7英寸平板的电池采用的是飞毛腿公司生产的锂离子电池,电芯是LG公司的,容量为6520mAh,电池容量在7英寸平板中属于较大的。拆机前,需要把平板关机,这样在拆机时才不会出现问题,并且在拆掉外壳前,要先使用卡针把扩展卡槽取出,只有取出卡槽,...

    攀声源   2023-04-18

  • 喷墨打印机灌墨技巧

    1.确保被充灌的墨盒是完整无缺的。 2.要尽量使用高品质的原装墨水来灌装。 3.在重新灌装墨水之前...

    《家电维修》大众版   2023-04-17