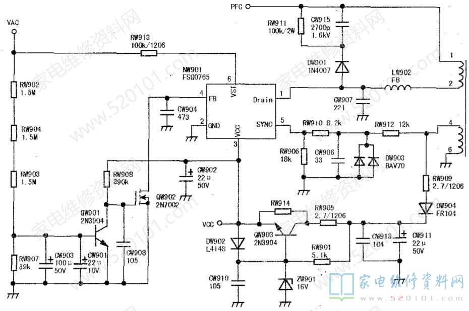
接修一台康佳LC32FS81B型液晶彩电,开机三无,指示灯间歇闪。此机为近日同事修过的,据说开机输出有12V电压后逐渐降为2V左右。此机采用背光电源一体板,板号为34006601,只有一路12V 输出电压到主板。主电源芯片为NW901 ( FSQ0765),PFC电路芯片采用UF901( FAN7530 )。
       取下电源板单独维修,测试12V输出有11.8V 左右,PFC电压为298V。短接Q953的c、e极,强制开机,测试12V输出电压逐渐下降为2.4V 左右,正常。根据图纸,此供电电压由DW904整流后,经过QW903控制NW901(FSQ0765)的③脚及UF901的⑧脚供电。当不强制开机时,测试DW904电压有10.5V左右,难道此故障是由于PFC电路引起的?断开UF901的供电电阻RF912,再强制开机,测试DW904的电压降为2.5V,看来还是这个电压不对。

        试代换NW901,无效;逐一检查NW901的外围元件,测到NW901的①脚吸收回路二极管DW901反向阻值异常,换用同型号二极管后故障排除。复测试DW904电压为14.5V左右,PFC电压为382V左右。相关电路见图1。