美的KFR-35W/BP3-190 (311-1502-8513DK ).D.13.WP2-1直流变频空调外机板(如图1所示),采用两块CPU进行控制(如图2所示),这种控制方式属于美的第3代变频,相对早期的控制方案,目前在市面上使用此板空调的用户较多,具有一定的代表性。下面主要分析外机板双CPU之间的通信原理及常见故障检修。
一、外机板双CPU之间的通信原理
1.为什么采用双CPU
笔者认为企业可能主要考虑以下这三个问题:一是CPU的I/O口数量以及运算速度问题;二是抗干扰与稳定性问题;三是控制方案最优与成本核算问题。
这两块CPU各自管辖内容也不一样,CPU1(78F0511)主要负责排气传感器、管温传感器、环温传感器检测信号输入,电子膨胀阀、四通阀(冷/暖)切换、内外机通信等功能模块的控制;而CPU2( IRMCK311)主要负责直流变频压缩机控制、PFC、过流保护、位置检测以及直流风机控制(预留)等功能模块的控制。
2.为什么要用光耦对双CPU数据通信进行光电隔离
也许有读者会问,双CPU之间的数据通信为什么不能直接连线传输,而要通过光耦进行?其实这样的目的就是提高抗干扰能力,因为CPU之间都是通过二进制数据传输,避免两块CPU因为分别处于不同“地”而对芯片的干扰与损坏,通过光耦隔离能有效保障其稳定性。
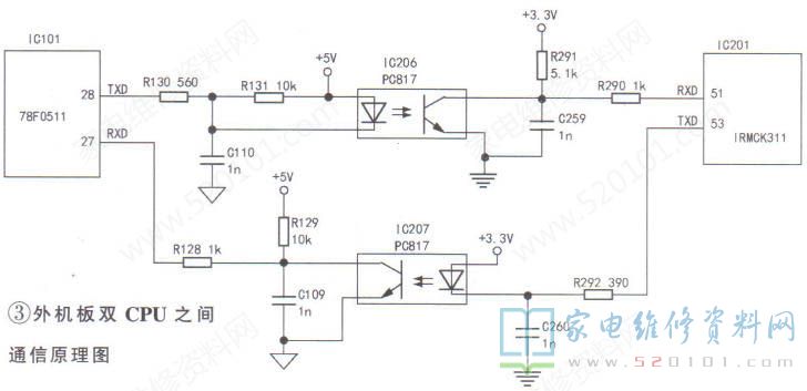
3.外机板双CPU之间通信工作原理通信原理
如图3所示,元件所在位置标识实物图如图4所示。
工作原理:当空调上电,达到延时条件后内机向外机供电,外机得电,CPU复位,并开始CPU1与CPU2之间的通信,为空调正常工作服务。
(1)CPU1(78F0511) 发送,CPU2(IRMCK311)接收过程CPU1(78F0511)的28脚发送一连串的高低电平信息,包含地址、功能、数据等(如图5所示)。
如果28脚发出一个高电平,经R130电阻后到IC206(PC817)光耦输入端(发光二极管)的负极,而正极接了+5V,由于正、负极之间没有电压差,所以IC206不工作,次级输出端(光敏三极管)不导通,因此,通过R291上拉电阻和R290限流后CPU2(IRMCK311)的51脚接收到高电平,也就是说78F0511送出高电平,IRMCK311也就接收到高电平;如果28脚发送低电平,经R130后到光耦IC206输入端发光二极管的负极,而正极接了+5V,由于正、负极之间有电压差,通过电阻R130限流后光耦工作,次级光敏三极管导通接地,所以接收端51脚经电阻R290接地为低电平,也就是78F0511送出低电平,IRMCK311也就接收到低电平,如图6所示,从而完成78F0511发送、IRMCK311接收的过程,服务空调稳定工作。
(2)CPU2 (IRMCK311)发送,CPU1(78FO511)接收过程
当CPU2 (IRMCK311)的51脚接收到由CPU1(78F0511)的28脚发送的数据信息后,经IRMCK311处理后从53脚也要给78F0511的27脚发送应答等信息,来完成对空调的闭环控制。如果IRMCK311的53脚发出一连串的高低电平信息(如图7所示),通过电阻R292、光耦器IC207(PC817),电阻R129、R128等就会使78FO511的27脚也同样接收到发送过来的应答数据流。

从图7可以看出,当其中一块CPU在发送时,另一块CPU在接收,也就是半双工通信协议,任意时刻只能有一块CPU在发送,不能两块CPU同时发送或接收,因为半双工这样的通信协议对于用在变频空调的控制场合已经完全能胜任,因此,没有必要使用成本更高的其他高速通信方案。
正常情况下外机板LED1黄色指示灯慢闪烁,LED2红色指示灯熄灭,LED3绿色指示灯点亮。如果两块CPU之间因故障导致通信中断,机子不能工作,就会通过外机板LED1、LED2、LED3三只指示灯报故障。
二、外机板两CPU之间的通信常见故障检修
例1:一台美的KFR-35GW/BP3-190型直流变频空调,外风机运转,因元件损坏而压缩机不工作。
分析检修:上门检查,开制冷模式内机能工作,外机只有外风机运转,压缩机不工作,整机不制冷。该机虽然有故障但是内机显示面板没有报故障代码,于是卸下外机顶盖,上电开机,达到延时条件后,发现外风机运转正常,但压缩机不工作。观察外机板,刚开始LED1黄色指示灯慢闪烁,LED2红色指示灯熄灭,LED3绿色指示灯点亮,说明正常,但仅仅过了一分钟,黄色指示灯快速闪烁,红色指示灯快速闪烁,绿色指示灯也快速闪烁,说明外机板的确有故障。
由于外机板用了大量的元件,首先测量开关电源各路输出电压+15V、+12V、+5V、+3.3V、+1.8V,全部正常,通信电路有跳变电压,正常,CPU复位电路也正常,问题在哪呢?重新梳理该板,使用了两块CPU,意味着这两块CPU之间肯定要进行通信,如果通信异常则会导致此问题。该外机双CPU之间通信电路见图3所示,正常情况下,CPU1(78F0511 )接收到内机通过通信线环路送到外机开机信息后,通过程序运行就会与外机板的另一块CPU2(IRMCK311)进行通信,实现开机、数据传输与应答等。如果此时78F0511能发送数据流,但是接收端IRMCK311没收到信息,即IRMCK311不能给78F0511 以应答信息,当连续出现三次时就会使LED1黄色LED2红色LED3绿色指示灯快速闪烁,报故障。
使用示波器测量CPU1(78F0511)的28脚发送端有高低电平数据流, CPU2( IRMCK311 )的⑦脚没有接收到发送的数据流,说明问题就在这两块CPU的通信电路上。为快速检修,把示波器探头放在IC206(PC817)的输入端(发光二极管)的负极上,有数据流出现,说明输入侧电路没有问题;把探头放在输出端三极管的集电极,也有高低电平的信号;当把探头放置在电阻R290 [ 靠近cPU2(IRMCK311)端]无信号,估计R290开路。断电后,使用万用表测量R290阻值为无穷大,说明就是由于该电阻断路损坏导致IRMCK311的团脚没有收到信号。更换贴片电阻R290(1kS2)后,故障排除。
例2:一台美的KFR-35GW/BP3-190型直流变频空调,外风机运转,因元件漏电而压缩机不工作。
分析检修:该机是内机送风,外风机运转但不制冷。上门检查,发现空调外机安装在楼顶上,长时间日晒雨淋外壳都已严重生锈。据用户反映,阴雨天空调有时能用有时不能启动,但天气好一点空调使用一切正常。
打开机盖,发现外机的三只LED指示灯一直在频闪,说明外机两CPU之间的通信有问题。断电,泄放滤波电解电容储存的电量后,使用电烙铁对外机双CPU之间电路中的元件引脚(电阻、电容、光耦)逐个加热补焊后上电,能正常开机,但可以肯定的是并非元件引脚虚焊引起的故障,而是有元件绝缘性能变差所致。为迅速查找异常元件,使用棉签蘸上酒精逐个对两块CPU之间电路的元件进行排查,当排查至贴片电容C260时故障重现说明该电容有漏电现象。
由于是上门维修,手头没有贴片电容,于是直接用烙铁把c260拆去,重新上电试机,空调运转一切正常(如果有贴片电容建议还是按要求安装上,这样更能提高两块CPU之间通信的稳定性)。
事后电话回访,空调使用一直良好。
例3:一台美的KFR-35GW/BP3-190型直流变频空调,外风机运转,因元件老化而压缩机不工作。
分析检修:上门检查,室内机运转正常,室外风机工作,但压缩机不运转。卸下顶盖后观察室外机电控板,发现三只LED指示灯都在频闪,说明室外机电控板两块CPU之间的通信电路有问题。仔细查看,没有发现有元件损坏。由于高空作业现场检修不太方便,把外机板拆卸后带回维修。给外机板上电,刚开始LED1 (黄色指示灯)慢闪烁,LED3(绿色指示灯)点亮,约1min左右,三只LED灯(LED1黄LED2红LED3绿)都频闪,说明两CPU之间有故障。
测量各点电压基本正常,此时为了更快排查故障,使用示波器探头测量78F0511的28脚连接的电阻R130,有高低电平的信号发出,接收端IRMCK311的51脚也接收到信号;检测IRM-CK311的53脚也有高低电平的信号,而接收端78F0511的27脚没有收到信号,说明问题在该脚通信线路上。通过示波器测量IC207输入端有信号,而输出端一直 为高电平,排除输出端电阻、电容问题后,故障锁定在IC207本身。更换IC207后试机,故障排除。
提示:遇到有两块CPU的外机板,检查各路开关电源电压正常后,建议测量两块cPU之间通信是否有问题,往往在实际检修过程中遇到比较多的是:两块CPU之间的通信电路的部分元件老化、变质、异常,从而导致通信不畅而发生故障。因为外机安装位置的问题(部分外机安装在潮湿区域、楼顶太阳暴晒、雨淋区域等),也会加剧外机变频板上的元件过快老化、变质,当然这也与元件的品牌、供应商有较大关系,如美的有些型号和批次使用优质品牌的元件,耐用性明显较高。
网友评论