长虹直流变频空调,不仅室内、室外风扇电机采用了直流电机,而且压缩机电机采用的是四极无刷直流电机(其转速范围可以达到9r/s~130r/s),并以其能调控舒适的室内环境湿度及相对节能而受到用户关注。
0、引言
本文以长虹KFR-25 (已括28.35、40 )GW/BQ型直流变频空调为例,介绍室内机和室外机各种保护电路的工作原理,并对保护电路动作原因及保护电路自身可能产生的故障进行提示,可供使用维修时参考。
1、室内机保护电路
1.1市电输入保护电路

市电输入保护电路(如图1所示)有三种保护功能:(1)市电输入超压保护。压敏电阻R21跨接在市电L(火线).N(零线)之间,其导电性能呈非线性变化,当市电输入电压低于其额定动作电压时,R21内部电阻约为无穷大,呈开路状态(只有微安级的漏电流通过),对电路供电无影响。当输入电压高于其额定电压时,其内部电阻瞬时变得很小(约数欧至数十欧),有很大的电流通过,可防止电网浪涌电压或错相(误将输入电压接成AC380V)高压对电路造成损坏。压敏电阻对变化电压的响应非常快(纳秒级),承受过流能力非常惊人,而且不会产生放电电流延迟现象;(2)防雷击保护。由压敏电阻R22和放电管SG01组成,当天空雷击放电高压脉冲经电网输入时,R22被击穿(R21也会被去穿)并经SG01对地放电,防止空调电路被雷击损坏;(3)温度过高断电保护。由接插件CN4和温度保险FR1、FR2组成,当室内机温度控制失灵,使温度升高至77C时,FR1或FR2熔断,切断市电输入,防止温度继续上升导致空调塑料构件及外壳变形、损坏。
提示:压敏电阻R21、R22损坏可能有两种情况:-是因过电流而烧断开路,此时会失去超压保护和防雷击保护功能,可能会造成室内机电路板大面积元件受损;二是无法恢复的永久性击穿损坏,此时若插.上空调电源插头,电源箱内的空气开关就会自动跳闸。如果市电供电正常,测得C15两端无AC220V电压输入,应检查温度保险FR1、FR2是否熔断,以及CN4接触是否良好,引线是否断脱。
1.2开关电源软启动保护

开关电源软启动保护如图2所示,为了防止开关电源工作初期,因稳压控制电路不能及时正常工作,导致开关管因过激励或过压损坏,因此设置了由C12和稳压控制电路共同构成的软启动保护电路。因电容器C12两端电压不能突变,故在刚加电时C12两端电压为0V ,C11两端电压通过C12、R11构成充电回路,在R11两端建立的电压经IC07 (upc1093T) 放大,再经光耦合器IC02 (TLP181) 控制开关电源厚膜块IC01(MA5941内的开关管导通时间(从0逐渐增大到正常),以防止开关管在工作初期因过激励等原因损坏。待C12充电完毕,软启动过程结束。
提示:当C12容量减退、电极间漏电、击穿或开路时,会导致软启动失常或失效,从而造成IC01内电源开关管屡屡损坏。
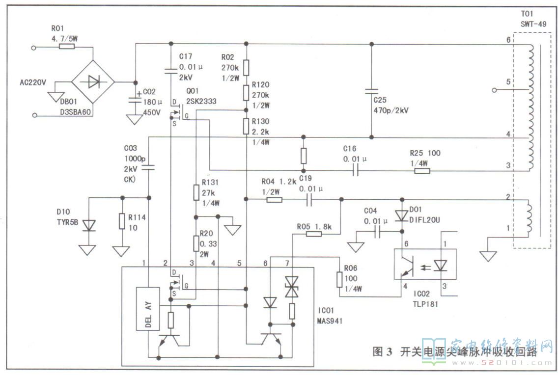
1.3开关电源尖峰脉冲吸收回路
开关电源尖峰脉冲吸收回路(如图3所示)比较将殊,采用不受控电容C25和受控电容C17共同完成。在电源膜块IC01内部开关管从导通变为截止瞬间,开关变压器T01的4-6绕组,产生6脚负4脚正的反峰脉冲电压,该电压不仅被C25吸收,而且在3-4绕组产生3脚正4脚负的电动势,并经R25.C16使Q01(2SK2333 )正偏导通,于是C17也对尖峰脉冲进行吸收,从而使尖峰脉冲吸收效率大大高于普通开关电源尖峰吸收回路。
提示:当C25失效、开路,或R25、C16、Q01不良使C17无法吸收尖峰脉冲时,会导致ICO1内置开关管易损坏。
1.4电源开关管过流保护

电源开关管过流保护如图3所示,IC01的3脚外接R20(0.33Ω/2W )是内置开关管工作电流取样电阻,当开关电源+35V供电负载异常等原因引起开关管过流时,则3脚外接R20两端产生的取样电压增大,当该电压升高到0.7V后,IC01内置过流放大管导通,将开关管G极对地短接,使开关管截止,防止开关管因过流而损坏。
提示:取样电阻R20的阻值要准确,当其受潮或相关印刷线路板铜箔间漏电使阻值变小时,过流保护不灵敏甚至失效,,会导致IC01内置开关管频频损坏;反之,当R20引脚脱焊接触不良时,会使其阻值变大,并造成取样电压升高,最终使过流保护产生误动作。
1.5开关电源+7V、+12V供电过流保护

开关电源+7V、+ 12V供电过流保护如图4所示,当+7V、+12V供电负载过流时,电流保险F02(1A)、FO3( 1A )会熔断,实现负载过流保护。
提示:当C08、C07短路或击穿漏电时,也能造成F02、F03熔断。检修时可断开+7V、+12V负载,判断故障出在负载电路还是C07、C08漏电。
1.6开关电源+35V输出过压保护
开关电源+35V输出过压保护如图4所示,当开关电源稳压控制电路异常,引起IC01内置开关管导通时间延长,导致开关变压T01各个绕组输出的脉冲电压升高时,10-11绕组输出的脉冲电压经D04整流和C10、L03、C20平滑滤波后的电压若超过43V时,稳压管D29(RD43E )将击穿,造成开关管过流保护电路动作,避免开关管和负载元件过压损坏,实现过压保护。
提示:稳压管D29损坏后,需要采用相同参数的稳压管更换,以免过压保护功能失效,导致开关管等元器件因过压而损坏。
1.7空气清新电路或故障检测及保护电路

空气清新电路或故障检测及保护电路如图5所示,当空气清新高压集尘器工作失常时,它的故障检测电路输出-7V的故障信号,经接插件CN33④脚使耦合器IC08导通,Q33反偏截止,Q34则正偏导通, IC30 (TMP87CM40AF )46脚获得低电平故障信号后,其44脚输出高电平控制指令,光耦合器ICO9导通,高压集尘器经CN33的3脚获得低电平关闭信号而停机,防止故障范围扩大,实现故障保护。
提示:当高压集尘器输出-7V故障信号后,若高压集尘器不能关闭,应逐一检查CN33、IC08、Q33、Q34、Q35、1C09及室内机cPU(IC30)等排除保护电路故障。
1.8空气清新电路防电击保护
防电击保护电路由两只干簧管GK1、GK2组成。当室内机的面板闭合时, GK1.GK2触点接通,GK2将光耦合器IC09的4脚接地,并通R104为光耦合器IC08的1脚供电。GK1 将Q36的+35V供电接通,为高压集尘器供电,使其正常工作、若在高压集尘器工作期间,打开室内机面板,则两只干簧管的触点均断开,切断+35V电源,使高压集尘器停止工作,以防高压电击伤人。
提示:当防电击保护电路失效时,多半因室内机面板磁块失磁或干簧管内触点粘结不能分段所致,应换用良好的干簧管及磁块。
1.9 CPU看门狗电路
CPU看门狗电路如图6所示,室内机CPU(微处理器)IC30正常工作的基本条件有四:一是58脚处有+5V工作电源电压;二是复位端23脚在加电瞬间有由低电平升为高电平的复位脉冲(. 上升沿);三是24、25脚外接石英晶体X30(8MHz)振荡正常;四是cPU芯片自身性能良好。复位信号及看门狗电路由IC03( TA80005 )及外围元件组成,当时钟电路停振或工作异常时,IC30的22脚就不能通过R96、C32为IC03的9脚提供正常的时钟信号,IC03内部看门狗电路动作,其7脚输出低电平,迫使IC30复位、清零,防止因时钟信号紊乱,给整机带来危害。
提示:空调整机不工作时,首先要检查CPU正常工作的四个条件是否具备。当测得IC30的23脚在开机后恒为低电平时,除了要检查IC03是否良好和C51有无击穿漏电外,还要检查石英晶体X30是否损坏,因X30损坏会使时钟停振,导致看门狗电路动作。
1.10室内热交换器防结冻保护

室内热交换器防结冻保护如图7所示,该空调室内机采用3只NTC(负温度系数)热敏电阻作温度传感器,TCS检测室温,TCJJ1、TCJ2检测热交换器温度,在空调制冷期间,热交换器相当于蒸发器,在制热器间相当于冷凝器,温度变化引起温度传感器电阻值的改变,分别与R86、R87、R94分压后送IC30,与存储器IC12(BR24C02F)内存数据比较后,输出控制信号,不仅控制压缩机转速、膨胀阀的开启度,还可实现结冻和过热功能。
在制冷期间,若室内风机转速慢、室内空气过滤器脏,使室内热交换器无法吸收足够的热量即它内部的制冷剂不能汽化,可能导致压缩机液击损坏,所以必须进行防冻保护。当然交换器温度低于59C时,IC30根据IC12预置数据比较结果,令压缩机降频运转,使热交换器温度上升,当温升达到7°C时,解除防冻保护。
提示:若室内热交换器温度正常(>5°C)时,出现防冻保护动作,可能是温度检测电路工作异常造成的,要特别注意温度传感器的性能是否发生改变。
1.11室内热交换器过热保护
在制热状态,室内热交换器温升过高会损坏室内机塑料部件,所以必须进行过热保护,当热交换器温度大于55°C时,被温度传感器检测后,为IC30提供信号电压,则IC30输出控制信号使压缩机降频运转,让热交换器温度下降,当温度降至48°C时,恢复正常制热状态。
提示:当交换器温度过高而过热保护不动作时,除了要检查各路温度检测电路是否异常外,还可能是IC12内存数据丢失、缺损造成的。IC12必须用同厂同型号存储芯片更换,否则空调不能正常工作。
1.12市电过零检测保护
市电过零检测保护如图8所示,市电电压经限流.整流后,由光耦合器进行隔离、整形后,将100Hz脉动过零信号送至室内机CPU的13脚,用以确保室内风扇电机供电回路的双向可控硅在市电过零处导通,实现低功耗导通控制,防止它在导通瞬间因过流而损坏,还可以为通讯电路提供基准信号。

提示:若发生屡烧室内机电路双向可控硅故障时,应检查过零检测电路是否异常。
1.13室内风机异常保护

室内风机异常保护如图9所示,室内风机运行时,其内部霍尔传感器会输出相位正常的检测信号,即PG信号,经CN10的4脚及R38送到室内CPU的16脚。若IC30的16脚有正常的PG信号输入,说明风机工作正常,会继续输出控制信号驱动风机运行。一旦IC30的16脚无PG信号输入,说明室内风机异常,IC30会发出停止风机工作指令,从而实现风机的保护。
提示:D32( 1SS184 )为双二极管,起钳位作用,用以限制IC30的15、16脚的最高电位不超过5.4V,以防电机的驱动电路异常时,IC30过压损坏。
2、室外机保护电路
2.1压缩机过流保护

压缩机过流保护电路如图10所示,由电流互感器T02、双二极管D600及室外机IC800(TSK88N )为核心,组成压缩机电流检测电路,当压缩机运行电流超过额定值后,T02次级绕组电流增大,经整流、滤波后使IC800的56脚输入的信号电压升高,与存储器内存数据进行比较后,若判断压缩机过流,则输出控制信号使压缩机降频运行直至过流消失,若降频后压缩机仍过流,则IC800发出停机指令,实现压缩机过流保护。
提示:D600性能变化,R601、R602、R605、C600参数改变后,会造成压缩机过流保护动作过于灵敏或过于迟缓。
2.2室外机过压保护

室外机过压保护电路如图11所示,由光耦合器IC401、稳压管D401、带阻晶体管Q401和Q402及取样电路组成。当从市电直接整流获得的+300V直流电压超过设置值时,经R408.R407分压限流,使D401击穿导通,光耦合器IC401、Q402相继导通,迫使Q401反偏截止,光耦合器IC400( TLP251 )停止输出,电源模块DB01内置开关管截止,防止开关管和负载电路因过压而损坏,实现过压保护。
提示:Q401、Q402均为带阻晶体管,可使外围元件减少,简化电路设计。
2.3启动过流保护

启动过流保护电路如图12所示,市电整流的+300V供电由C11~C14滤波,容量大到2000uF ,故刚开机时初始充电电流较大,为防止电源模块DB01、电流保护FO1等元件过流损坏,该机利用PTc(正温度系数)热敏电阻R5.R10来抑制此冲击大电流。R5、R10电阻值随通过的电流增大而增大,导致+300V直流电压下降,不能满足开关电源和变频模块电路正常工作的需要,因此应为该限流电路设置控制电路。当室外机IC800工作后,其49脚输出低电平使Q40截止,Q41导通,继电器RY01得电后吸合,常开触点闭合将R5、R10短接,为电路正常供电,实现防大电流冲击保护。
提示:继电器RYO1(G4A-1A)的吸合、释放是控制的关键:当Q40开路,Q41击穿RY01触点粘焊在一起不能分断时,R5、R10将一直短路,电路失去防大电流冲击保护作用;反之,若Q40击穿,Q41开路,RY01线圈断路或其常开触点接触不良时,R5、R10无法被短接,而一直串接在300V供电回路中,会造成后面的电路不能工作。
2.4室外机开关电源尖峰吸收电路

室外机开关电源尖峰吸收电路如图13所示,由D101、R101、C101、C102组成反峰电压尖峰吸成电路,当电源块IC101( MIPO223SY )内置电源开关管由导通变为截止时,为开关变压器T01的14-16绕组产生的自热电动势提供放电泄放通路,防止该电压与+300V电源电压叠加而击穿开关管。
提示:当发生屡烧IC101内部开关管故障时,一般是 D101、R101 C101、C102尖峰吸收电路失效所致,而D101(S5688J)损坏的情况居多。更换D101应选用工作频率较高的快速恢复二极管,不能使用普通市电(50Hz )整流二极管,否则保护效果不佳。
2.5室外风机过流保护

风机过流保护电路如图14所示,由取样电阻R321( 1Ω/2W )、光耦合器IC306(TLP621-1)为核心构成。当室外风机过流并达到1A左右时,在R321两端产生约1.2V的取样电压。该电压经限流电阻R322 (56Ω/1/4W) 使光耦合器IC306导通,其4脚输出的低电平信号经R337加到IC800的39脚,经IC800识别、处理后,由22脚输出高电平关闭控制信号,使Q300导通,Q301截止,继电器RY06( AGQ13A )释放,其常开触点切断PFC电路+300V电源,使室外风机停转,防止风机、PFC电路元件过流损坏。
提示:室外风机保护电路失效主要原因:一是取样电路工作失常,若取样电阻R321阻值增大,IC306的3.4脚间光敏管击穿或C316、C320击穿漏电时,IC800的39脚变为低电平,令22脚输出高电平关闭风机信号;若R321阻值减小,D120击穿漏电,R322、R337、IC306内部开路时,IC800的39脚收不到低电平关闭信号,则风机继续过流,可能被烧坏;二是输出控制电路工作失常,若Q300击穿漏电,Q301或RY06线圈开路,D300击穿时,RY06不能吸合,其常开触点在断开位置,PFC电路失去+300V电源而无法工作;若Q300开路,Q301击穿使RY06不能释放,或因RY06触点粘连不能分断时, PFC电路始终工作,风机继续过流会烧损。
网友评论