• STM32物联网开发板电路工作原理分析

    STM32是意法半导体公司(ST)推出的基于ARM Cortex-M内核的一系列32位单片机,具有性能强、速度快、功耗低等优点。在该系列单片机中,STM32F0系列采用ARM Cortex-M0内核(功能较少),STM32F1系...

    景曙光   2024-07-30

  • TCP/IP网络故障解决方法与技巧

    为了方便进行网络共享与通信交流,不少单位往往会以多种形式来组建适当规模的局域网。在尽情享受局域网带给单位员工便利的同时,长时间运行的网络也容易出现各式各样的奇怪故障,这些故障如果不能被快速排查,就会给单位的高效办公带来不小...

    潘声源   2024-06-20

  • 电力猫的工作原理

    随着人民生活水平的不断提高,一个家庭中拥有多台电脑(包括无线终端)已经成为大势所趋,不过新的麻烦也随之而来,那就是多台电脑的组网问题,从最初需要连多条网线的对等网,到现在常用的无线局域网技术(WLAN或WIFI),它...

    深山枫叶   2024-06-05

  • Netsys NET-805N-5M大功率无线网卡无信号的故障维修

    最近一同事刚买不久的Netsys NET-805N-5M型大功率无线网卡(俗称卡皇),因为不小心摔过之后便出现无法接收到信号的故障,于是找笔者帮忙看看能否将其修复。 笔者...

    陈晓军   2024-06-03

  • 多接路由器引发的网络故障一例

    笔者所在单位使用的网络是中国电信20MB光纤业务,由电信机房送来的光纤信号经ZTE E-PON光纤收发器送至思科商务领航NAV10-WF路由器,然后再经若干台24口10/100MB自适应交换机送到微机室,办公区及教职工宿舍。近来...

    陈晓军   2024-05-16

  • 什么是ARP

    ARP全称为Address Resolution Protocol,中文含义为地址解析协议。所谓“地址解析”就是主机在发送数据包前将目标主机IP地址转换成目标主机MAC地址的过程。ARP协议的基本功能就是通过目标设备的IP地址,查询目标设备的MAC...

    陈晓军   2024-05-16

  • NetLink HTB-1100S局域网光纤收发器故障维修

    本文笔者单位北区的网络某天傍晚发生故障,查看电脑物理网络连接正常,但无法获得IP地址,而路由器所在的南区网络正常,从经验来看应该是北区无法与南区的路由器正常连接造成的,而北区与南区是通过单模光纤借助NetLink HTB-1100S局...

    陈晓军   2024-04-03

  • TP-LINK TL-WR841N无线路由器变砖的故障维修

    朋友送来一台TP-Link公司生产的TL-WR841N无线路由器,标识的硬件版本是V3,描述的故障现象是刷机失败导致无法启动,即变成所谓的“砖机”。接手后马上通电试机,发现除sYS指示灯以外,其他指示灯均常亮,明显是固件错误导致...

    陈晓军   2024-03-30

  • 海康威视POE网络摄像头的防水接头线序和接线方法

    海康威视POE网络摄像头防水接头出现进水腐蚀导致摄像头不亮(网络不通),可以采取以下步骤:先剪断腐蚀了的防水头,然后按照正常做568B网络水晶头的顺序,把[橙、黄、绿、紫、灰、蓝、棕、白]按照网线1~8线序做成水晶头,再用对接头接...

    快乐远航   2024-02-18

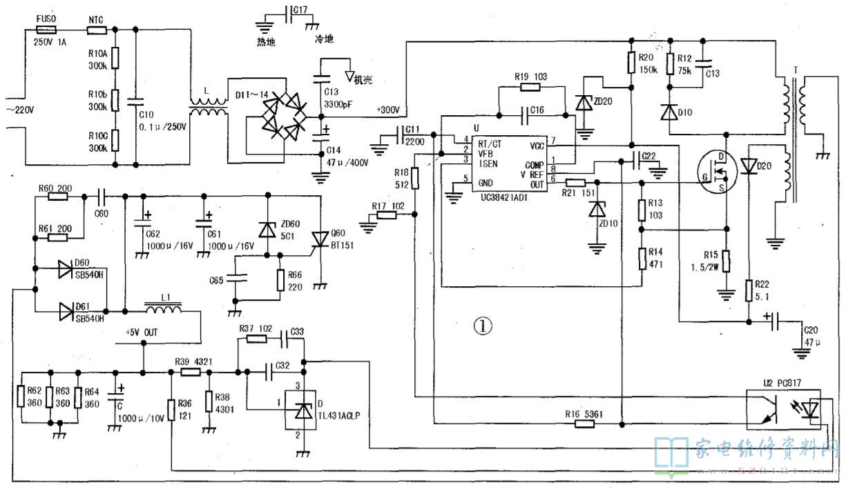
  • H3C华三ER3100路由器不开机的故障维修

    接修一台H3C ER3100路由器,通电后不工作。该机电源适配器无+5V电压输出,判断电源适配器损坏。实绘该适配器电路,如图1所示。在路检测市电输入、整流滤波及开关电源芯片UC3842ADJ外围电路,未发现异常。 ...

    瞿贵荣   2024-01-11

  • 间接纠正预埋网线暗端错误线序

    一客户称家中电脑联不上网。上门检查,客户家的电脑以太网通过一根AB两端全为568B线序的网络跳线连到墙面的网络接口插座中,与预埋网线的c端相连。预埋网线另一端D也是568B线序,并连在正确的端口中。用测线仪检测发现A...

    许咏利   2023-12-27

  • 锐捷网络管理服务器RG-RCMS-10电源指示灯不亮的维修2例

    例1:锐捷网络实验室机架控制和管理服务器RG-RCMS-10维修。故障现象:电源指示灯不亮。分析检修:该设备是锐捷公司针对网络实验室开发的控制和管理服务器,通过RCMS,可对实验室中的防火墙、路由器、三层交换机、二层交换机进行远...

    李建辉 陈伟 张志坚   2023-12-07

  • H3C华三1526型交换机电源电路原理与检修方法

    H3C系列交换机-般采用单独5V供电的方式,不过因工作电流比较大并且长期通电工作,所以相对来说容易损坏。图1是笔者根据实物绘制的原理图,PCB板上标识为HC-5V6A,供大家维修时参考之。 ...

    陈晓军   2023-11-22

  • 电脑网络设置及常见故障排除

    一、ADSL猫路由功能的开启 我们都知道现在生产的ADSL猫基本上都带有路由的功能,可是电信等一些供应商在交到用户使用的时候都会把猫自己帶的路由功能给屏蔽,然而现在对于小型的公司甚至好多家庭来说都不仅仅是一台电脑,我们...

    姜函序   2023-10-14

  • 联想天逸F41笔记本电脑无线网络故障的排除

    同事的一台笔记本无线网络不正常,型号是联想天逸F41A,将电脑拿到手后开机,发现系统托盘区里没有无线连接图标,进入设备管理器里发现无线网卡“Intel PRO/Wireless 3945ABG"被禁用,将其启用后图标在系统托盘区出...

    陈晓军   2023-08-15

  • D-LINK路由器图解维修与调试

    随着推出互联网电视后,路由器产品也大量的进人了用户生活,借助路由器产品来搭建无线网络环境,可使电视机顺利实现上网收看影片。以TCL一款互联网电视TCL L42P11FBDE为例,若想成功实现 在线收看影视片源、在线娱乐等功能,只...

    钱士洋   2023-08-13

  • H3C华三ER3100企业级路由器电源的故障维修

    最近本文笔者单位有多台路由器(H3C ER3100企业级路由器)相继不工作了,经检查均系电源的故障,由于无资料,只得测绘了原理图,见图1。该电源电路并不复杂,由集成电路UC3842驱动场效应管Q工作,采用TL431直接取样,特殊...

    于永泉   2023-08-13

  • 家居电脑网线的布局方法

    时下,一户家庭拥有多台电脑已十分普遍。那么,如何布置、安装电脑网络线呢?笔者认为: 1.网络线(电缆线)从户外人屋之后,通过一只光猫、路由器(Router)就可以连接1台“主机”和...

    沈苏民   2023-08-10

  • 能手牌网线测试器的故障检修

    笔者单位的网线测试器(能手牌MASTER NS-468)损坏了,原以为是很特殊的高科技产品,拆下来一看,电路很简单,于是测绘了电路,仅供大家维修参考,主机电路见图1,副机电路见图2,标号1~8处接网线。 ...

    于永泉   2023-08-10