JSK4260-050型电源板是晶辰公司生产的系列液晶彩电电源板之一,广泛用于海尔TCL、创维等液晶彩电中,其型号命名含义如图1所示。该型电源板实物如图2、3所示,共有24V、16.5V、12V、5V四路电压输出,是海尔液晶彩电最常用的电源,适用机型有L40R1、LU42R1、L42R1A、LR42T1、LU40R1( AX68)、L52A18-AKD 、LU42K1、LU42W1、L40A11-AK、lU52W1、LU37T1、LU52T1、LD42W1、LU42T1、L37A8A-A1、LK42K1、L42A8A-A1、LU40K1、LK40K1等。
JSK4260-050型电源板电路组成与JSK4228-050型板基本相同,主要由EMI输入、副电源电路PFC功率因数补偿电路、主电源电路、开/待控制电路、保护电路组成,其组成简图如图4所示。
主开关电源芯片L6599D是ST公司开发的一款高性能固定脉宽电流模式控制器,具有两级过流保护(OCP),自锁禁止输入,轻负载突发模式操作,上电/断电顺序检测及欠压保护输入等功能,工作频率最高可达500kHz,具有管脚少,外围电路设计简便等优点。
副开关电源芯片ICE3B0565是英飞凌公司生产的PWM控制芯/MOSFET大功率场效应管的复合电源芯片,内含振荡器、取样稳压、驱动级等控制电路和MOSFET开关管,如图5所示,设有过流、过压欠压保护功能,具有性能稳定,外围设计简洁等优点。
1.EMI(抗电磁干扰)输入电路
开关电源的工作过程是先将工频交流电整流为直流电,再通过振荡电路变为高频交流电,最后整流为直流电。在这个过程中,会产生很多的射频干扰,干扰信号会经过供电线路辐射出去,严重时会影响到线路中其他电子设备的正常工作。为了达到电磁兼容性的相关指标,就需有效地抑制开关电源的干扰,因此在电源输人电路中增加了EMI滤波电路,如图6所示。
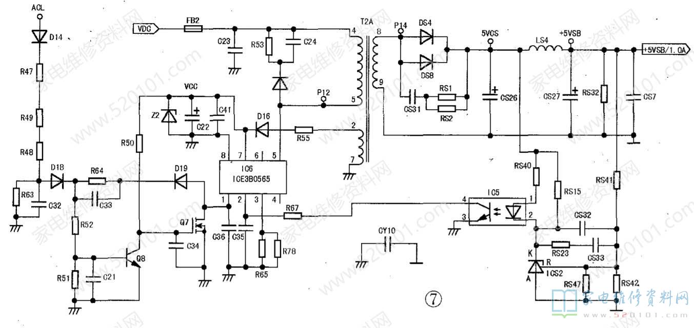
2.副开关电源电路
该电源板副开关电源电路如图7所示,在冷地端输出+5VSB电压,在热地端输出约15V的vCC电压。单芯片ICE3B0565( IC6 )的引脚功能与实测电压见表1。
稳压过程:当+5V输出电压升高时,经过RS41、RS42分压得到的电压也会升高,ICS2导通变深,光耦IC5的③、④脚间的等效电阻阻值变小,IC6的②脚电压下降,内部脉宽控制电路输出的PWM变窄,使输出电压下降,反之其过程则相反。
保护电路:在IC6内部,其③脚路直接接MOS管源极,另一 路接过流保护电路。当MOS管输出电流过大时,R65和R78两端压降升高,当该电压高于0.7V时,内部过流保护电路动作,IC6停止工作。
3.功率因数校正电路(PFC)
家用电器多为感性负载,由于感性负载的电流滞后于所加电压,即电压和电流的相位不同,如图8所示,这就使得供电线路效率低下。为了提高供电线路的效率,要求在感性用电器上并联一只电容,用以调整用电器上的电压、电流相位特性,即利用电容上电流超前电压的特性来进行补偿,使总特性接近于阻性,从而提高供电效率,这种方法叫做功率因数校正(PFC)。
PFC分无源和有源两种类型,比较常用的是有源PFC (液晶彩电电源板多采用此类型)。有源PFC电路可等效为一个DC-DC转换器,将该转换器放在开关电源的整流输出电路和滤波电容之间,它的工作原理和我们常见的开关电源类似。有源PFC变换器绝大部分采用升压式,其目的是在输出功率一定时有较小的输出电流,从而减小输出电容的容量和体积,同时也可减小升压电感元件的绕组线径。有源PFC转换之后输出的电压约为380V~400V。
本电源PFC电路如图9所示,其核心元件IC1(L6562D )的引脚功能与实测电压见表2。
IC1的⑧脚的15V供电来自副电源,由开/待机控制电路中的Q5进行控制。IC1的⑦脚输出PFC校正信号,由Q6进行放大并送到Q1的栅极,驱动Q1工.作在开关状态。当Q1导通时,L1A将300V电能转换为磁能进行存储,此时电压的极性为左正右负,IC1的⑤脚通过L1B检测L1A的磁能存储状态。同时, 300V电压经D8和TH1对负载供电,并对C6进行充电。当C6两端电压达到300V,且Q1截止时,L1A中存储的磁能以电能形式开始释放,此时的极性为左负右正,正极通过D9对负载进行供电并对C6充电。稳定时,C6两端的电压约为上述两者之和(B+PFC),即约等于400V,这时D8反向截止。当IC1的⑤脚检测到磁场消失后,IC1进人下一个工作周期。
稳压过程:当PFC输出电压升高时,通过R17~R19与R26分压得到的电压也会升高,此电压送到IC1的①脚,在IC1内部进行比较,IC1的⑦脚输出的PWM信号占空比变窄,即Q1导通时间变短,L1A储能下降,最后使输出电压降低。PFC输出电压降低时的控制过程与上述相反。保护电路:当交流供电电压高于或者低于该电源板的设定阈值时,其电压通过R71、D21、R73、D22、R22、R23反馈给IC1的③脚,此时IC1停止工作。当Q1源漏极电流增加时,R42两端产生的压降也会随着升高,此电压反馈到IC1的④脚,当超过设定值时,IC1停止工作。
4.主开关电源电路
(1)LLC谐振转换器工作原理
随着开关电源的发展,软开关技术得到了广泛的发展和应用,已推出了不少高效率的电路,尤其是谐振型的软开关电源和PWM型的软开关电源。近几年来,随着半导体器件制造技术的发展,开关管的导通电阻、寄生电容和反向恢复时间越来越小,这为谐振变换器的发展提供了又一次机遇。

对于谐振变换器来说,如果设计得当,能实现软开关变换,从而使得开关电源具有较高的效率。LLC谐振变换器实际上来源于不对称半桥电路,后者用调宽型(PWM)控制,而LLC谐振是调频型(PFM)LLC谐振电路简图如图10所示,工作波形图如图11所示。

电路中有两只功率MOS管(S1和S2),其工作的占空比均为0.5。谐振电容为Cs。Tr为匝数相等的中心抽头变压器,其漏感为Ls,激磁电感为Lm(Lm在某个时间段也是一个谐振电感)。从图11中不难看出,在LIC谐振变换器中,谐振元件主要由谐振电容Cs、电感Ls和激磁电感Lm组成,LLC变换器的稳态工作原理如下:
当t=t1时,S2关断,谐振电流给S1的寄生电容放电,一直到S1上的电压为零,然后S1的体内二极管导通。此阶段D1导通,Lm上的电压被输出电压钳位,因此只有Ls和Cs参与谐振。
当t=t2时,S1在零电压的条件下导通,变压器原边承受正向电压; D1继续导通,S2及D2截止。此时Cs和Ls参与谐振,而Lm不参与谐振。
当t=t3时,S1仍然导通,而D1与D2处于关断状态,Tr副边与电路脱开,此时Lm,Is和Cs一起参与谐振。由于实际电路中Lm>>Ls,因此在这个阶段中,可以认为激磁电流和谐振电流都保持不变。
当t=t4时,S1关断,谐振电流给S2的寄生电容放电,一直到S2上的电压为零,然后S2的体内二极管导通。此阶段D2导通,Lm上的电压被输出电压钳位,因此只有Ls和Cs参与谐振。
当t=t5时,S2在零电压的条件下导通,Tr原边承受反向电压;D2继续导通,而S1和D1截止。此时仅Cs和Is参与谐振,Lm上的电压被输出电压钳位,而不参与谐振。
当t=t6时,S2仍然导通,而D1和D2处于关断状态,Tr副边与电路脱开,此时Lm、Ls和Cs一起参与谐振。实际电路中Im>>Ls,因此,在这个阶段可以认为激磁电流和谐振电流都保持不变。
(2)主开关电源电路分析
该电源板主开关电源电路主芯片L6599D(IC2)的引脚功能与实测电压见表3所示。
1)启动控制

IC2的供电电路如图12所示,T2B绕组的感应电压经D10整流,Q5、Z3稳压后输出Vcc2(14V左右),供给PFC芯片,并通过Q9、Z4稳压后输出Vcc3 (12V左右)供给L6599D 12脚。过流过压、ON/OFF信号通过光耦IC4.控制Q5的导通状态,进而控制PFC、LLC电路是否工作,以实现过压、过流保护与开/关机功能。
当IC2的12脚加上电压后,通过IC的内部电路给①脚(CSS)外接电容C27充电,如图13所示。此时C26可视为短路,R57与R61并联(阻值较小), L6599D的振荡频率升高,电源功率下降。当C27充满电时,C27可视为开路,振荡频率由R57决定,振荡频率降低,电源输出正常,由此实现变频软启动功能。

同时,VDC1电压经电阻R7~R9及R45分压后加到IC2的⑦脚。R45上并联的电容C17用来旁路噪声千扰。当⑦脚(Line)电压低于1.25V 时,关闭IC;当高于1.25V但低于6V时,IC正常工作,通过对VDC的电压检测,实现欠压保护功能。
IC完成软启动后,内部振荡器开始振荡,从15脚(HVG)与11脚(LVG)输出占空比接近50%的脉冲,驱动MOS管正常工作。
2)稳压控制
次级电压通过取样电阻加在光耦(IC3)内发光管上,并与TL431 (ICS1) 的基准电压进行比较,ICS1的稳压值由上偏电阻RS25//RS30和下偏电阻RS26 、RS27决定,见图13所示。
当负载由满载转向空载时,输出电压上升,ICS1的R极的电压将上升,而R极的电压被ICS1内部电路稳定在2.5V, 这将引起ICS1的AK极间流过的电流增大,光耦IC3内发光二极管中通过的电流增大,IC3的③、④脚内光敏三极管上流过的电流也增大。IC3内的光敏三极管相当于一个可变电阻,与R58、R59串联起来接到IC2的④脚( RFMIN),此时IC3内光敏三极管的电阻变小,IC振荡频率升高,则输出电压下降。反之,当负载由空载转向满载时,输出电压降低,其稳压过程与上述相反。
3)L6599D的sCP(过流)保护控制
当T1次级短路时,输出电压会降低,这一电压变化会通过光耦IC3反馈到L6599D的④脚(RFMIN),引起L6599D振荡频率降低,由于此时IC3内光敏三极管等效于开路,振荡频率大大偏离LLC谐振电路的谐振点,C8上的振荡电压急剧增大,通过C19、R46、,D12、D13全波整流输人到⑥脚( ISEN),当⑥脚电压高于0.8V时,L6599D的②脚开始对C28充电(随后C28对R54放电),同时IC内部电路对①脚外接软启动电容放电,导致工作频率上升(功率下降),②脚反馈电压快速上升到3.5V,内部电路在关闭对电容充电的同时,芯片也停止振荡。延迟保护时间由②脚外接电阻R54和外接电容C28决定。
当C28通过R54放电到C28两端电压降为0.3V 时,L6599D重新启动。由于IC2的②脚电压在3.5V和0.3V间不断变化,IC在保护与正常工作状态间跳动,输出电压也会波动,即工作在间歇保护模式下(只有在次级OCP一直没有启动的情况下,才会出现这样的情况),L6599D的sCP过流保护是不锁定的,只要其②脚电压降到0.3V时又会重新工作。
5.次级OCP(过流)与OVP(过压)保护
次级OCP(过流)与OVP(过压)保护电路如图14所示,低功率低电压双比较器LM393 (ICS3)为OCP保护电路控制芯片;QS2、QS3组成自锁电路。

在主电源次级输出电路中,电阻RS19、RS20分别将+12V、+24V的输出电流转化为电压信号,即C1、B1信号,分别送往ICS3的⑥脚和②脚。当+12V或+24V电压输出过流时,则C1 B1电压大幅下降,ICS3的输出端输出高电平,二极管DS13或DS9导通,QS2、QS3饱和导通,将光耦IC4内部发光二极管的供电大幅拉低,发光二极管截止,则IC4的③、④脚内的光敏三极管也截止,其c、e 极间电阻为无穷大,Q5因无基极偏压而截止,L6562D与L6599D均失电停止工作,以达到过流自锁保护的目的。
值得一提的是,由于L6599D也具有过流(SCP)保护功能,故要求次级OCP电路具有延时保护特点,以避免出现控制冲突,具体过程如下:当运放ICS3检测到过流时,其输出端输出的高电平对CS36充电,同时通过RS16 和RS17分压后给CS34充电。由于L6599D第一次检测到过流时,IC2的②脚设定的延时时间很短,这时电容CS36、CS34两端的电压很低,QS3不能导通,次级OCP保护电路不启动。当L6599D的②脚电压通过R54放电从3.5V降到0.3V时,L6599D重新工作,过流检测电路再次对CS36、CS34充电,此时CS34两端的电压已能使QS3导通,QS2也随之导通,即次级OCP电路起控。
在检修中,有时会看到输出电压刚出现就消失,这是因i,为次级的oCP电路要在L6599D的sCP电路第二次动作后才实现保护,所以次级的oCP电路在保护时间上要滞后于L6599D的SCP电路,大概相差40ms左右,具体时间由其外接的延时电阻电容决定。
在次级OVP(过压)保护电路中,三只稳压二极管ZS2~ZS4分别监测24V、16.5V和12V电压的高低,当其中任意一路输出电压过高时,相应的稳压二极管便会反向击穿,QS2、QS3饱和导通,保护电路动作并自锁。


网友评论