本文主要讲解海尔RTD2674机芯液晶电视主板的详细技术参数,文中以0090724811板和0090803050板为主来介绍,0090724811和0090803050机芯板通用。
一、机芯实物讲解(以0090724811板为例)
1、接线端口简介
2、机芯板集成电路位置简介
备注:工程机的机芯板和普通用户机的机芯板差异:工程机用的机芯板上有U25 存储器,普通用户机器没有;两种机芯板用的主程序不同,不能通用。普通用户机芯板代换工程机器的时候,可以把U7、U25 和U25 外围电路元件一起拆到普通机芯板上即可。
二、接线端口简介
1、伴音输出端子CN26
| 引脚功能 参考电压 | |
| 1 左声道+ 12V | |
| 2 左声道- 12V | |
| 3 右声道+ 12V | |
| 4 右声道- 12V |
2、伴音供电端子CN27
| 引脚 | 功能 | 参考电压 |
| 1 | 伴音 24V供电 | 24V |
| 2 | 伴音 24V供电 | 24V |
| 3 | 地 | 地 |
| 4 | 地 | 地 |
| 引脚 | 功能 | 参考电压 |
| 1 | 地 | 地 |
| 2 | KEY0 | 3.3V |
| 3 | KEY1 | 3.3V |
| 4 | STB5V | 5V |
| 引脚 | 功能 | 参考电压 |
| 1 | STB5V | 5V |
| 2 | IR | 4.9V |
| 3 | LED红灯 | 4.8V |
| 4 | LED蓝灯(未用) | 0 |
| 5 | 地 | 地 |
| 引脚 | 功能 | 参考电压 |
| 1 | 电源开待机控制信号 | 2.9V |
| 2 | 地 | 0 |
| 3 | STB5V | 5V |
| 4 | 地 | 0 |
| 5 | 地 | 0 |
| 6 | PWR12V | 12V |
| 7 | PWR12V | 12V |
| 引脚 | 功能 | 参考电压 |
| 1 | 调光信号 | 2.8V-4.8V |
| 2 | 背光开关信号 | 3.3V |
| 3 | 地 | 地 |
| 4 | PWR_5V | 5V |
CN21
| 引脚 | 名称 | 说明 | 通向 RTD2674S管脚 | 参考电压 |
| 1 | DGND | 接地端 | 0 | |
| 2 | DGND | 接地端 | 0 | |
| 3 | TEAN | 差分数据 A- | 69 | 1.9V |
| 4 | TEAP | 差分数据 A+ | 68 | 0.8V |
| 5 | TEBN | 差分数据 B- | 67 | 1.9V |
| 6 | TEBP | 差分数据 B+ | 66 | 0.8V |
| 7 | DGND | 接地端 | 0 | |
| 8 | DGND | 接地端 | 0 | |
| 9 | TECN | 差分数据 C- | 65 | 1.7 |
| 10 | TECP | 差分数据 C+ | 64 | 0.9 |
| 11 | TECKN | 差分时钟- | 63 | 1.0 |
| 12 | TECKP | 差分时钟+ | 62 | 1.4 |
| 13 | DGND | 接地端 | 0 | |
| 14 | DGND | 接地端 | 0 | |
| 15 | TEDN | 差分数据 D- | 61 | 1.8 |
| 16 | TEDP | 差分数据 D+ | 60 | 1.0 |
| 17 | DGND | 接地端 | 0 | |
| 18 | DGND | 接地端 | 0 | |
| 19 | PENEL_33IO | 0 | ||
| 20 | PENEL_50IO | 0 | ||
| 21 | TEEN | 差分数据 E- | 59 | 3.2 |
| 22 | TEEP | 差分数据 E+ | 58 | 0 |
| 23 | SDA1_2 | I2C数据线 | 3.2 | |
| 24 | SCL1-2 | I2C时钟线 | 3.2 | |
| 25 | DGND | 接地端 | 0 | |
| 26 | DGND | 接地端 | 0 | |
| 27 | PVDD | 屏供电 | 5V/12V | |
| 28 | PVDD | 屏供电 | 5V/12V | |
| 29 | PVDD | 屏供电 | 5V/12V | |
| 30 | PVDD | 屏供电 | 5V/12V | |
| 31 | BL_IN | 调光信号输入 | 0 | |
| 32 | BL_OUT | 调光信号输出 | 0 |
| 引脚 | 名称 | 说明 | 通向 RTD2674S管脚 | 参考电压 |
| 1 | TOAN | 差分数据 A- | 56 | 1.5 |
| 2 | TOAP | 差分数据 A+ | 55 | 1.0 |
| 3 | TOBN | 差分数据 B- | 54 | 1.3 |
| 4 | TOBP | 差分数据 B+ | 53 | 1.2 |
| 5 | TOCN | 差分数据 C- | 52 | 1.5 |
| 6 | TOCP | 差分数据 C+ | 51 | 1.0 |
| 7 | DGND | 接地端 | 0 | |
| 8 | TOCKP | 差分时钟+ | 49 | 1.4 |
| 9 | TOCKN | 差分时钟- | 50 | 1.0 |
| 10 | DGND | 接地端 | 0 | |
| 11 | TODN | 差分数据 D- | 48 | 0.9 |
| 12 | TODP | 差分数据 D+ | 47 | 1.7 |
| 13 | TOEN | 差分数据 E- | 46 | 3.2 |
| 14 | TOEP | 差分数据 E+ | 45 | 0 |
| 15 | NC | |||
| 16 | NC |
| 引脚 | 说明 | 电压(V) |
| 1 | 电源 | 3.3V |
| 2 | 时钟线 | 3.3V |
| 3 | 数据线 | 3.3V |
| 4 | 地 | 0 |
三、机芯供电简介
1、RTD2674机芯板供电框图
2、待机—开机时的供电
PWR_12V 和24V 的开关,是由CON18 第1 脚电平的高低(高电平为2.9V,低电平为0V)来控制的。
当机芯板处于待机(STB)状态时,此时的Q1(C 极 集电极)为0V 低电平。
当按下遥控或者本控开机键后,此时由U2 第145 脚发出PW_SAVE_LV1 开机指令(待机时为高电平、开机时为低电平 ),此时Q1 的C 极集电极变为高电平,此时电源板的12V、
24V 电源打开供给机芯板。待机时机芯板只有STB5V 及其转化后的电压,没有24V 和12V 及其转化的电压。
3、DC-DC 电压变换简介
电源板给机芯板提供的电压有以下三个电压值:12V、5V、24V,但是机芯板的正常工作,还需要有3.3V、2.5V 和1.2V,所以为保证机芯板正常工作,必须要有DC-DC 的变换。DC-DC 用到的芯片在2674 机芯板上主要有:AZ1084-ADJ、RC1117-ADJ、MP1482、MP1484。
3.1 U39 MP1484 12V 转5V(待机后无电压输出)
MP1484 的作用是12V 转5V,其中第2 脚是输入脚12V,第3 脚是输出脚5V。PWR_5V 主要作用一是给USB 供电;二是经RC1117-ADJ 转化为2.5 电压给DDR 供电。
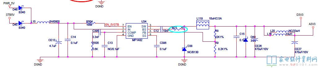
3.2 U34 MP1482 5V 转3.3V(核心供电,一直有输出)
MP1482 的作用是5V 转3.3V,第2 脚是输入脚5V,第3 脚是输出脚3.3V。D3V3 的作用是经RC1117-ADJ 转化为1.2V,给U7 供电和U2 主芯片供电; A3V3 的作用是给主芯片供电。
3.3 U41 AZ1084-ADJ 5V 转1.2V(待机时无输出)
AZ1084-ADJ 在2674 机芯板上的作用是5V 转1.2V,第1 脚ADJ 是根据电阻RW25 和RW27的大小比例来调节输出电压,第2 脚是输出脚1.2V,第3 脚是输入脚3.3V。U41 的供电受U2控制,开机后通过Q48 给U41 提供3.3V 供电,D_1V2 的作用是给U2 主芯片供电,在待机的时候因Q48 截止,因此没有1.2V 输出。
3.4 U42 RC1117-ADJ 3.3V 转1.2V(核心供电,一直有输出)
RC117-ADJ 在2674 机芯板上的作用是3.3V 转1.2V,第1 脚ADJ 是根据电阻RW26 和RW28 的大小比例来调节输出电压,第2 脚是输出脚1.2V,第3 脚是输入脚3.3V。D1V2、A1V2 是给主芯片供电。
四、RTD2674机芯原理框图
RTD267S4 机芯板实际的输入、输出端口与下图不同,实际只使用一路YPbP1 输入,两路AV输入,一路AV 输出,一路HDMI 输入,一个USB 接口,具体请以实物为准。
六、关键IC 芯片简介
1、RTD2674 主芯片引脚功能表
2、RTD2674S 模拟视频信号分配表
3、RTD2674S 引脚分配–引脚数
4、US1 DDR H5DU2562GTR-FAC 简介
5、U7 FLASH 存储器 MX25L1605D
6、U37 伴音功放 TDA8932 实测电压

网友评论