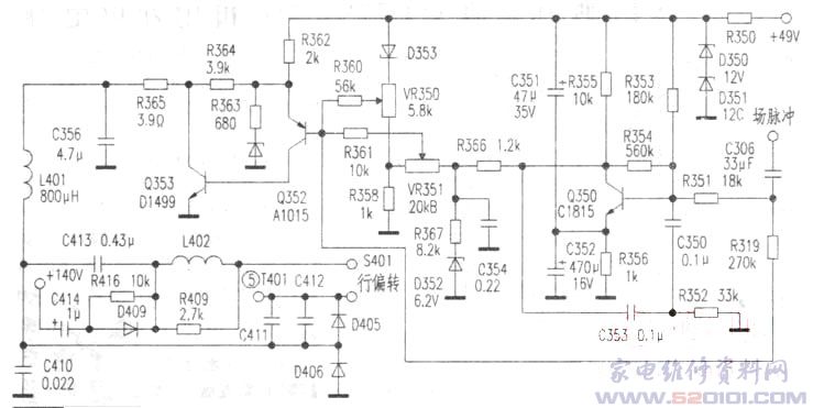
根据故障现象分析,初判故障部位在枕校电路(见附图)。测得枕校输出管Q353c极电压为6.5V,远低于正常值23V。根据维修经验,首先检查该部分电路的易损元件,查枕校输出管Q353、枕校电容C356,调制二极管D406及L401、C410等元件均正常,接着排查枕校电路中的三极管Q350、Q352及其偏置元件等,均未发现故障点。为了判断此故障在枕校输出管Q353之前还是之岳,脱开电阻R365一端,测得C356两端电压仍为6.5V,据此判定故障点在Q353之后的电路。因为如果故障为Q353之前的电路失常引起,断开电阻R356之后C356两端电压应升高,达到约50V左右。代换C356、C410、D406故障依旧,最后在检查行偏转回路时,测得二极管D409(FR104)已击穿短路,将其更换后故障排除。

网友评论