您好,欢迎您访问家电维修资料网
登陆 免费注册
实用工具手机版

用手机访问

手机访问家电维修资料网
家电维修资料网
  • 首页
  • 维修资料
    • 彩电维修资料
    • 彩电总线调整
    • 维修基础
    • 电子线路
    • 电子制作
    • 空调制冷
    • 家用电器维修
    • 音响功放
    • 卫星有线
    • VCD、DVD
    • 通讯设备
    • 办公设备
    • 数码摄录
    • 计算机设备维修
    • 软件下载
    • 培训教材
  • 电路图纸
    • 长虹彩电图纸
    • 康佳彩电图纸
    • TCL彩电图纸
    • 海尔彩电图纸
    • 创维彩电图纸
    • 海信彩电图纸
    • 其他彩电图纸
    • 合资彩电图纸
    • LG彩电图纸
    • 松下彩电图纸
    • 三星彩电图纸
    • 索尼彩电图纸
    • 东芝彩电图纸
    • 夏普彩电图纸
    • 飞利浦彩电图纸
    • DVD功放图纸
    • 家用电器图纸
    • 数码相机图纸
    • 显示器图纸
    • 维修工具图纸
  • 数据下载
    • 长虹彩电数据
    • 康佳彩电数据
    • TCL彩电数据
    • 海尔彩电数据
    • 创维彩电数据
    • 海信彩电数据
    • 其他彩电数据
    • 合资彩电数据
    • 厦华彩电数据
    • DVD机顶盒数据
  • 说明书
    • 彩电说明书
    • 显示器说明书
    • 家用电器说明书
    • 遥控器说明书
    • 影音系统说明书
  • 视频
    • 彩电维修
    • 空调制冷
    • 电脑软件
    • 办公设备
    • 显示器维修
    • 电子线路
    • 维修基础
    • 电工技术
    • 通讯维修
    • DVD维修
    • 生活电器
    • 仪器仪表
    • 其他技能
    • 电子制作
  1. 首页
  2. VCD、DVD
  3. 正文

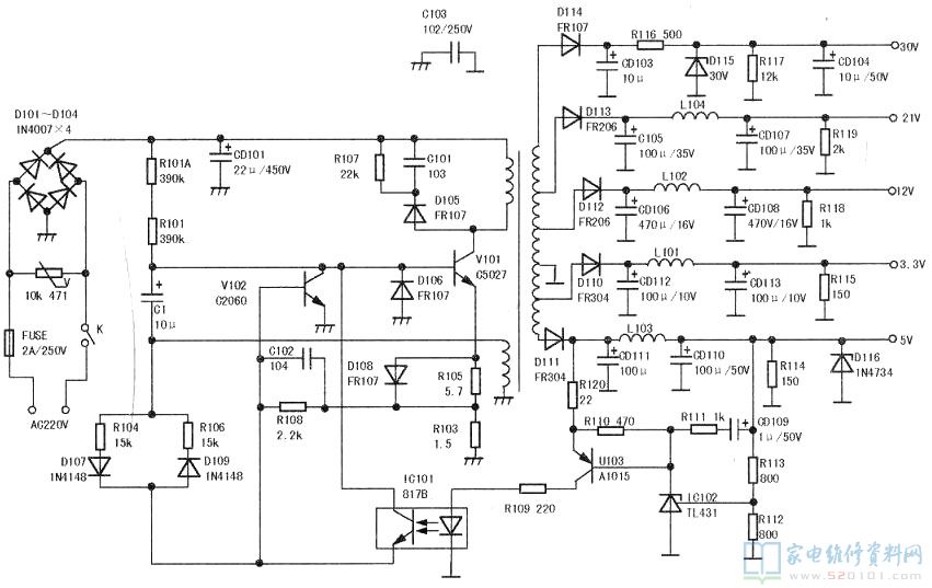
科林KL-338R DVB机顶盒电源电路

2017-07-22作者:1829评论

其他推荐

  • 金正DVD-N926视盘机电源电路
  • 万利达PDVD-N996视盘机开关电源电路
  • 夏新8156 DVD视盘机电源电路原理图
  • 松下数码798H影碟机开关电源电路图
  • 三星BD-P1000蓝光DVD机电源电路图
  • 创联DVD视盘机开关电源电路图

网友评论

发表评论

所有评论

目前还没有网友评论

热门资料

  • 1影碟机激光头原理、光管更换后的调整方法
  • 2影碟机的碟片不转检修
  • 3总结:判断激光头故障的几种常用方法(图)
  • 4索尼KSS-213光头代换KSS-240光头的技巧(图)
  • 5索尼KSS-213C激光头的基本修复方法(图)
  • 6影碟机激光头故障分析与检修(图)
  • 7碟机不出仓故障分析与检修
  • 8步步高DVD机不读碟故障检修实例
  • 9VIPer22A构成的碟机开关电源原理与检修
关于我们 - 网站帮助 - 广告合作 - 网站声明 - 友情链接 - 网站地图
©2006-2024 www.520101.com All Rights Reserved
浙ICP备12036345号-1