[例1] 故障现象:同洲981B数字机无图无声,面板显示四个“日”字。
分析与检修:打开机盖,先测量各组输出电压,发现5V组电源电压约为4.6V,考虑到5V电压是供给CPU的电源,要求较严格,稍有下降即会影响CPU的正常工作,因此应先检查该组电源。当断开与主板的连线时电压恢复正常,说明该组电源带载能力变差,进一步检查时发现5V组电源的三只滤波电容有两只已无充放电现象,另一只电容容量也有所下降,更换这三只电解电容后再与主板连接,接通电源试机,机器恢复正常。
[例2] 故障现象:同洲981B无图无声,信号锁定灯常亮,遥控器及面板按键均不起作用。
分析与检修:测电源各组输出电压,5V组电压为4.8V,其他组电源电压比标注值略低,因5V组电源不仅给CPU提供工作电压,还与电源的取样电路相连,该组电压的不正常可能会影响到其他各组电源,应先从检修该组电源入手。检查5V一组电源支路的两只整流二极管和三只滤波电容均无异常。继续检查取样电路时,发现可变电阻R9有点松动,于是边调整该电阻边用万用表监测5V组电源,当将5V组电源电压调整至正常时,其他各组电源电压也恢复正常。为了保证接收机长期稳定工作,把可变电阻更换并重新进行了仔细的调整。调整完毕后观察接收机信号锁定灯已熄灭,连接天线试机,接收机故障排除。(该部分局部电路如图1所示)

[例3] 故障现象:同洲981B无图无声,遥控器及面板按键均能正常操作。
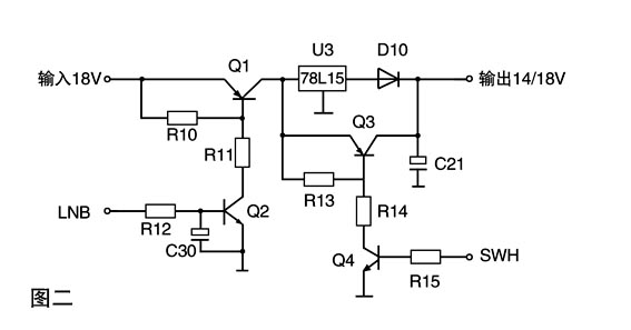
分析与检修:遥控器及面板按键均能正常操作,说明接收机电源部分无故障。应考虑LNB供电电路是否正常,中频信号是否已传送到接收机内,基于这种考虑,先在接收机的中频输入端子测量,证实确无极化电压输出。打开机盖,找到LNB供电电路,电路如图2所示,先测该电路的输入端电压,Q1的发射极有18V电压,但集电极却无电压,证明Q1已断路,更换Q1后机器恢复正常。

[例4] 故障现象:同洲981B只能接收垂直极化信号,但不能接收水平极化信号。
分析与检修:根据故障现象分析,该故障应发生在LNB供电电路。该部分电路如图2所示。其工作原理是:当设置数字机接收垂直极化信号时,控制端SWH为低电平,Q4、Q3截止,18V电压经78L15稳压后输出的15V电压,再经二极管降压后输出14V极化电压;当设置数字机接收水平极化信号时,控制端SWH为高电平,Q4、Q3导通,输出18V极化电压。能接收垂直极化信号,说明78L15工作正常,测Q4基极电位能随极化方式的设置而发生变化,断定故障应发生在由Q4、Q3、R13、R14组成的控制电路,经查Q3的e-c极间已断路,更换后故障排除。
网友评论