您好,欢迎您访问家电维修资料网
登陆 免费注册
实用工具手机版

用手机访问

手机访问家电维修资料网
家电维修资料网
  • 首页
  • 维修资料
    • 彩电维修资料
    • 彩电总线调整
    • 维修基础
    • 电子线路
    • 电子制作
    • 空调制冷
    • 家用电器维修
    • 音响功放
    • 卫星有线
    • VCD、DVD
    • 通讯设备
    • 办公设备
    • 数码摄录
    • 计算机设备维修
    • 软件下载
    • 培训教材
  • 电路图纸
    • 长虹彩电图纸
    • 康佳彩电图纸
    • TCL彩电图纸
    • 海尔彩电图纸
    • 创维彩电图纸
    • 海信彩电图纸
    • 其他彩电图纸
    • 合资彩电图纸
    • LG彩电图纸
    • 松下彩电图纸
    • 三星彩电图纸
    • 索尼彩电图纸
    • 东芝彩电图纸
    • 夏普彩电图纸
    • 飞利浦彩电图纸
    • DVD功放图纸
    • 家用电器图纸
    • 数码相机图纸
    • 显示器图纸
    • 维修工具图纸
  • 数据下载
    • 长虹彩电数据
    • 康佳彩电数据
    • TCL彩电数据
    • 海尔彩电数据
    • 创维彩电数据
    • 海信彩电数据
    • 其他彩电数据
    • 合资彩电数据
    • 厦华彩电数据
    • DVD机顶盒数据
  • 说明书
    • 彩电说明书
    • 显示器说明书
    • 家用电器说明书
    • 遥控器说明书
    • 影音系统说明书
  • 视频
    • 彩电维修
    • 空调制冷
    • 电脑软件
    • 办公设备
    • 显示器维修
    • 电子线路
    • 维修基础
    • 电工技术
    • 通讯维修
    • DVD维修
    • 生活电器
    • 仪器仪表
    • 其他技能
    • 电子制作
  1. 首页
  2. 家用电器维修
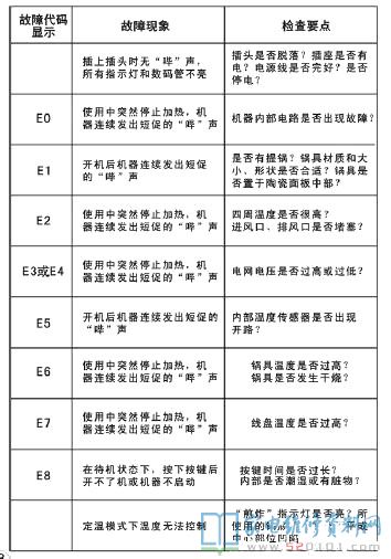
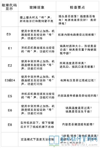
  3. 电磁炉故障代码
  • 九阳JYC-21HEC03电磁炉故障代码

    ...

    voyager整理   2019-06-14

  • 九阳JYC-21DS63电磁炉故障代码

    ...

    王朋整理   2019-06-08

  • 九阳JYC-21DS36电磁炉故障代码

    ...

    王朋整理   2019-06-08

  • 九阳JYC-21DS30电磁炉故障代码

    ...

    王朋整理   2019-06-08

  • 九阳JYC-21DS33电磁炉故障代码

    ...

    王朋整理   2019-06-08

  • 九阳JYC-21DS27电磁炉故障代码

    ...

    王朋整理   2019-06-08

  • 九阳JYC-21DS26电磁炉故障代码

    ...

    王朋整理   2019-06-08

  • 九阳JYC-21CS51电磁炉故障代码

    ...

    王朋整理   2019-06-08

  • 九阳JYC-21CS23电磁炉故障代码

    ...

    王朋整理   2019-06-08

  • 九阳JYC-19BS2电磁炉故障代码

    ...

    王朋整理   2019-06-08

  • 九阳JYC-21BS6电磁炉故障代码

    ...

    王朋整理   2019-06-08

  • 九阳JYC-21BS3电磁炉故障代码

    ...

    王朋整理   2019-06-08

  • 九阳JYC-21BS5电磁炉故障代码

    ...

    王朋整理   2019-06-08

  • 九阳JYC-20FR52电磁炉故障代码

    ...

    王朋整理   2019-06-08

  • 九阳JYC-20FR51电磁炉故障代码

    ...

    王朋整理   2019-06-08

  • 九阳JYC-20CE5电磁炉故障代码

    ...

    王朋整理   2019-06-08

  • 九阳JYC-21CS10电磁炉故障代码

    ...

    王朋整理   2019-06-08

  • 九阳JYC-18CH07火锅电磁炉故障代码

    ...

    王朋整理   2019-06-01

  • 九阳JYC-19AS1电磁炉故障代码

    ...

    王朋整理   2019-06-01

  • 九阳JYC-19AS9电磁炉故障代码

    ...

    王朋整理   2019-06-01

  • «上一页
  • 1
  • 2
  • ...
  • 11
  • 12
  • 13
  • ...
  • 56
  • 57
  • 下一页»

热门资料

  • 1新功K30电磁查茶炉故障代码
  • 2美的C21-ST2106电磁炉故障代码表
  • 3乐声KY-C227AKKE电磁炉故障代码表
  • 4美的变频微波炉故障代码
  • 5美的C21-SN216电磁炉故障代码表
  • 6美的MC-SF2012电磁炉故障代码及维修
  • 7洛贝LBC-HE201B电磁炉故障代码表
  • 8天禾电磁炉故障代码表
  • 9美的C21-ST2118电磁炉故障代码表
关于我们 - 网站帮助 - 广告合作 - 网站声明 - 友情链接 - 网站地图
©2006-2024 www.520101.com All Rights Reserved
浙ICP备12036345号-1