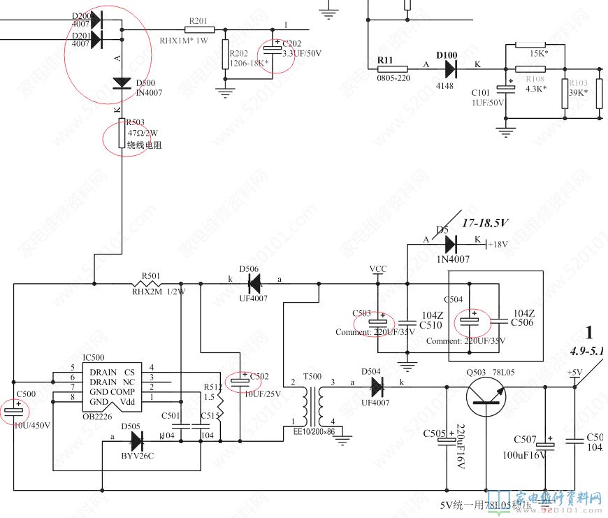
接修一台九阳C21-SC012电磁炉,故障表现为开机一会就自动待机,拔下风扇后工作正常,无锅时检测风扇电压13V,检查SS8050、R509、R510都正常,检查绕线电阻R503和二极管D200和D201以及C202电容也是正常的,如下图所示,最后怀疑是OB2226的问题,网购了OB2226换上去之后故障修复。
接修一台九阳C21-SC012电磁炉,故障表现为开机一会就自动待机,拔下风扇后工作正常,无锅时检测风扇电压13V,检查SS8050、R509、R510都正常,检查绕线电阻R503和二极管D200和D201以及C202电容也是正常的,如下图所示,最后怀疑是OB2226的问题,网购了OB2226换上去之后故障修复。
网友评论