概述:KIA6269P是一款双声道音频功率放大器,它采用DIP-16双列直插式封装,工作电压为4.5V~9.0V,当负载扬声器阻抗为4Ω、工作电压为6.0V时,输出功率为1W x 2。KIA6269P可以用极易买到的TA7269P来直接代换。


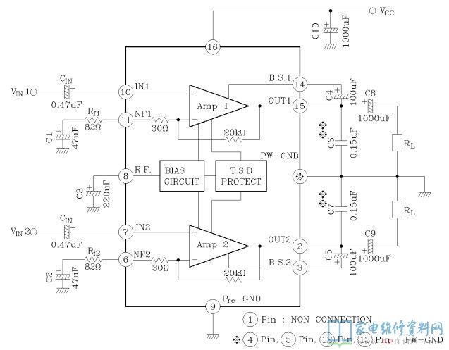
一、KIA6269P引脚功能

(1)脚 自举1、(2)脚 输出1、(3)脚 纹波抑制、(4)脚 反馈1、(5)脚 输入1、(6)脚 空、(7)脚 输入Ⅱ、(8)脚 反馈Ⅱ、(9)脚 地、(10)脚 输出Ⅱ、(11)脚自举Ⅱ、(12)脚 电源Vcc。


二、KIA6269P内部方框图


三、KIA6269P芯片好坏的判断

      一般可根据引脚电压判断IC好坏,当外围元件正常时,KIA6269P IC损坏的典型特征是输出端(②脚、15脚)直流电压接近0V,而正常时应为1/2VCC左右。当KIA6269P损坏后,可用LA4182、LA4183间接代换。KIA6269P的①脚为空脚,代换后将①脚接地。KIA6269P④、⑤、⑧、13脚为功放地,而LA4182、LA4183的④、⑤、12、13脚位置为散热片,但也是功放地,应将散热片接在印刷板的功放地上。比外,再将⑥、11脚外接的反馈电阻( 8Ω)拆去不用,在其位置用导线短接即可。


四、KIA6269P典型应用电路