概述:LT3973是一款可调频率、单片式、降压型开关稳压器,可接受一个高达 42V 的宽输入电压范围,且仅消耗 2.5μA 的静态电流。在芯片上内置了一个高效率开关以及箝位二极管、升压二极管与必需的振荡器、控制和逻辑电路。低纹波突发模式操作在低输出电流条件下保持了高效率,并在典型应用中将输出纹波抑制在 10mV 以下。当输入电压降至编程输出电压以下时 (例如:在汽车冷车发动期间),可保持 530mV 的最小压差电压。电流模式拓扑结构用于实现快速瞬态响应和上佳的环路稳定性。箝位二极管电流限制负责提供针对短路输出和过压状况的保护作用,而热停机则提供了额外的故障保护功能。

        LT3973具有一种准确的可编程欠压闭锁功能,可产生一个 0.75μA 的低停机电流。当 VOUT 达到编程输出电压的 90% 时,电源良好标记电路将发出指示信号。LT3973 采用小外形的耐热性能增强型 10 引脚 MSOP 封装和 3mm x 3mm DFN 封装。


一、LT3973功能和特性

* 超低静态电流: 
     2.5μA IQ (在 12VIN 至 3.3VOUT)
* 低纹波突发模式 (Burst Mode®) 操作:
     输出纹波 < 10mVP-P
* 宽输入电压范围:工作时为 4.2V 至 42V
* 可调开关频率:200kHz 至 2.2MHz
* 集成型升压和箝位二极管
* 750mA 输出电流
* 卓越的启动和压差性能
* 固定输出电压:3.3V、5V 
* 在 12VIN 时 IQ 为 1.9μA
* 准确的可编程欠压闭锁
* 低停机电流:IQ = 0.75μA
* 内部箝位二极管电流限制
* 电源良好标记
* 热停机
* 小外形的耐热性能增强型 10 引脚 MSOP 封装和 (3mm x 3mm) DFN 封装

二、LT3973引脚功能


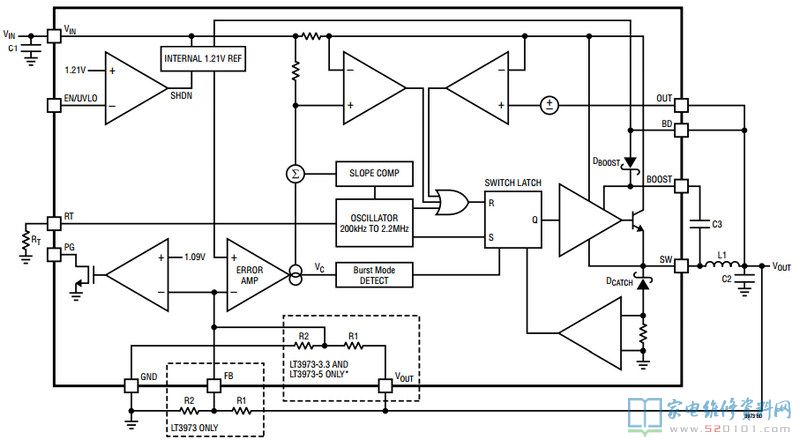
三、LT3973内部方框图


四、LT3973典型应用电路